![]() |
GemaCoreLib
The GeMA Core library
|
Base interface class for CellMesh type plugins. More...
#include <gmCellMesh.h>


Classes | |
| struct | GmCellBboxStatistics |
| struct | GmCellEdgeStatistics |
Public Member Functions | |
| GmCellMesh (GmSimulationData *simulation, QString id, QString description, const GmLogCategory &logger) | |
| Constructor. More... | |
| virtual | ~GmCellMesh () |
| Virtual destructor. | |
| virtual int | numCells () const =0 |
| Returns the number of cells in the mesh. | |
| virtual int | numActiveCells () const =0 |
| Returns the number of active cells in the mesh. | |
| virtual const GmCell * | cell (int cellIndex) const =0 |
| Returns a cell of the mesh. More... | |
| virtual GmCell * | cell (int cellIndex)=0 |
| Non const version of cell() const. | |
| virtual const GmCellMeshTopology * | topology (bool create=true) const |
| If the mesh suppports the topology capability (hasCapability("topology") returns true), returns the mesh topology object that should be used for such queries. If there is no support, returns NULL. More... | |
| virtual void | clearTopology () |
| If the mesh suppports the topology capability (hasCapability("topology") returns true), suggests to the mesh that the topology information will not be needed anymore and so can be discarded (if at all possible depending on the plugin implementation). | |
| virtual const int * | numCellTypes () const =0 |
| Returns a const vector of size equal to GM_NUM_CELL_TYPES where each entry is the number of cells of that type present in the mesh. More... | |
| virtual const int * | numActiveCellTypes () const =0 |
| Returns a const vector of size equal to GM_NUM_CELL_TYPES where each entry is the number of active cells of that type present in the mesh. More... | |
| virtual int | maxNumCellNodes () const =0 |
| Returns the maximum number of nodes in a mesh cell (equivalent to calculating the maximum of the number of nodes of each type that has a non zero entry in the vector returned by numCellTypes()) | |
| virtual int | maxNumCellGhostNodes () const |
| Returns the maximum number of ghost nodes in a mesh cell. More... | |
| virtual int | maxTotalNumCellNodes () const |
| Returns the maximum total number of nodes (normal + ghost) in a cell mesh. More... | |
| virtual void | ghostNodesUpdated (int nghost, int ntotal) |
| Informs the mesh that the number of ghost nodes / total num nodes in a cell was updated to the given values, so that the mesh can update its statistics returned by maxNumCellGhostNodes() and maxTotalNumCellNodes(). More... | |
| virtual void | activeCellUpdated (GmCellType type, bool active)=0 |
| Informs the mesh that a cell had its active state changed, being made active / inactive. Called by GmCell::setactive() More... | |
| virtual bool | isValid (QList< int > *nonValidIds=NULL, double tol=1e-3) const |
| Returns true if all the mesh cells are valid. Fill the non-valid cell ids if required. | |
| virtual bool | isQualityGT (double minQuality) const |
| virtual void | qualityHistogram (QVector< int > &hist, int nbins=10) const |
| virtual double | edgeMinLength () |
| virtual double | edgeMaxLength () |
| virtual double | cellBboxMinLength () |
| virtual double | cellBboxMaxLength () |
| void | clearCellStatistics () |
| Clears cell statistics returned by edgeMaxLength() function and friends forcing its recalculation on next usage. | |
| void | printQualityHistogram (bool activeOnly=true) const |
| Prints cells quality histogram. If activeOnly is true, only the active cells will be scanned, all of them otherwise. Default = true. | |
| virtual QStringList | cellGroupIds () const |
| Returns a list with the names of the available cell groups. More... | |
| virtual int | numCellsInGroup (int groupIndex) const |
| Returns the number of cells present in the group referenced by groupIndex. More... | |
| virtual const GmCell * | cellInGroup (int groupIndex, int cellIndex) const |
| Returns a cell present in the group referenced by groupIndex. More... | |
| virtual GmCell * | cellInGroup (int groupIndex, int cellIndex) |
| Non const version of cellInGroup() const. | |
| virtual const QMap< QString, GmCellBoundary * > & | cellBoundaryGroups () const =0 |
| Returns a map of boundaries registered within the mesh. Each entry in the returned map contains a group of cell edges or a group of cell faces that together define a boundary, indexed by group name. | |
| virtual const QList< GmPropertySet * > & | propertySets () const =0 |
| Returns a reference to the list of property sets associated to this mesh. More... | |
| virtual int | propertySetIndex (QString id) const =0 |
| virtual GmValueInfo * | cellPropertyInfo (QString id) const |
| Returns the metadata of the property named by id. More... | |
| virtual GmCellAccessor * | cellPropertyAccessor (QString id, Unit desiredUnit, const GmLogCategory &logger) const |
| Returns an accessor object for the property named by id. More... | |
| virtual QStringList | cellAttributeIds () const |
| Returns a list with the id names for every attribute associated with mesh cells. No special order is enforced. | |
| virtual GmValueInfo * | cellAttributeInfo (QString id) const |
| Returns the metadata describing the cell attribute named id. More... | |
| virtual GmCellAccessor * | cellAttributeAccessor (QString id, Unit desiredUnit, const GmLogCategory &logger) const |
| Creates an accessor object for the cell attribute named id. More... | |
| virtual GmCellAccessor * | cellAttributeAccessor (QString id, int snum, bool locked, Unit desiredUnit, const GmLogCategory &logger) const |
| Overloads cellAttributeAccessor(QString, Unit, ...) to return an accessor for the requested previous state of a value. More... | |
| virtual int | addCells (int *numCellTypes) |
| Adds new cells to the mesh, WHITHOUT initializing their nodes or attributes. More... | |
| virtual QList< int > | addedCells () const |
| If the mesh supports mesh edition (hasCapability("addCells") returns true), this function should return a list with cell identifiers added to the mesh by calls to addCells() since the mesh creation or since the last call to clearAddedCells() | |
| virtual void | clearAddedCells () |
| Method called by the assembler to clear the internal list used to track added cells. See comments on addedCells(). | |
| virtual int | addCellGroup (QString groupName) |
| Adds a new (empty) cell group to the mesh. More... | |
| virtual bool | addCellsToGroup (int groupId, const QVector< int > &cellIds) |
| Adds the set of cells in the given list to the cell group. Assumes that the intersection of the given list with the current group cells is empty. More... | |
| virtual bool | addCellsToGroup (int groupId, const QVector< QPair< int, int >> &cellIds) |
| Adds the set of cells in the given list to the cell group.. The set of added cells is given by a vector with cell ranges. Each pair entry contains the cell index for the first and last cell in the range. Assumes that there is no intersection among the ranges and that the intersection of the given ranges with the current group cells is empty. More... | |
| virtual bool | addCellAttributeSet (GmValueInfo *info) |
| Creates a new value set for storing data associated with the attribute whose metadata information was received as a parameter. More... | |
| virtual void | removeCellAttributeSet (QString id) |
| Removes cell attribute set associated to the specified id. Do nothing if such cell attribute set is not stored in the mesh. | |
| virtual void | clearCellAttributeSets () |
| An auxilliary function used to remove every valueSet stored in the mesh. Handy for plugins to cleanup on errors. | |
| virtual void | clearCellAttributeSetsData () |
| An auxilliary function used to remove all data from every valueSet stored in the mesh (the value sets themselves remain). | |
| virtual bool | saveState (GmValueSet::SaveStateMode mode, const GmLogCategory &logger) |
| Simmilar to saveNodeValueState() / saveCellAttributeState(), saves the current state of all nodal and cell values that support state saving. See saveNodeValueState() / saveCellAttributeState() for more details. | |
| virtual bool | saveCellAttributeState (QString id, GmValueSet::SaveStateMode mode, const GmLogCategory &logger) |
| Saves the current state for the requested id, creating a new current state. More... | |
| virtual int | numCellAttributeStates (QString id) const |
| Returns the number of existing states for the requested id or -1 if the id doesn't exists. | |
| virtual QString | cellAttributeStateTag (QString id, int snum) const |
| Returns the state tag attached to the requested state of the named value or "" if the id doesn't exists. | |
| virtual double | cellAttributeStateTime (QString id, int snum) const |
| Returns the time tag attached to the requested state of the named value or -1 if the id doesn't exists. | |
| virtual void | setCellAttributeStateTag (QString id, int snum, QString tag) |
| Sets a tag name for the requested state of the named value. Does nothing if the id doesn't exists. | |
| virtual void | setCellAttributeStateTime (QString id, int snum, double time) |
| Sets a time tag for the requested state of the named value. Does nothing if the id doesn't exists. | |
| virtual void | printParameters (const GmLogCategory &logger) |
| Reimplements the standard Mesh::printParameters() method to add information about cells. | |
| virtual void | printValues (const GmLogCategory &logger, int options=GM_PRINT_DEFAULT) |
| Reimplements the standard Mesh::printValues() method to add information about cells. | |
| virtual size_t | cellMemory () const =0 |
| Returns the approximate memory used for storing mesh cells (does not include memory for attributes) | |
| virtual size_t | cellGroupsMemory () const =0 |
| Returns the approximate memory used for storing cell groups. | |
| virtual size_t | cellBoundariesMemory () const =0 |
| Returns the approximate memory used for storing cell boundaries. | |
| const QList< GmValueSet * > & | cellValueSets () const |
| Returns a list with the mesh cell value sets. This is a very specialized function. Use only if you know what you are doing... | |
| const GmCellGroupSet * | cellGroupSet (const QList< int > &groupIdList, bool disjoint) |
| Auxiliar function used to manage cell group sets attached to the mesh. More... | |
| void | clearCellGroupSetsData (bool keepMeshSet) |
| An auxilliary function used to remove all cell groups stored in the mesh. | |
Public Member Functions inherited from GmMesh | |
| GmMesh (GmSimulationData *simulation, QString id, QString description, const GmLogCategory &logger) | |
| Constructor. More... | |
| virtual | ~GmMesh () |
| Virtual destructor. | |
| virtual const char * | pluginCategory () const |
| Returns the plugin category. | |
| virtual bool | hasCapability (QString capabilityName) const =0 |
| This function should return true or false to indicate whether the mesh implementation supports the requested capability or not. Capabilities are refered by string names in order to enable derived interfaces to extend the available capabilities that can be queried. More... | |
| virtual void | pushProxy (lua_State *L, const GmLogCategory &logger)=0 |
| Pushes a proxy object for the current mesh onto the Lua stack. More... | |
| virtual GmValueInfo * | nodeCoordInfo () const =0 |
| Returns metadata with information about node coordinates. | |
| virtual GmValueAccessor * | nodeCoordAccessor (Unit desiredUnit, const GmLogCategory &logger) const =0 |
| Returns an accessor object used to access node coordinates. More... | |
| virtual int | numNodes () const =0 |
| Returns the number of nodes in the mesh. | |
| virtual int | numGhostNodes () const |
| Returns the number of ghost nodes in the mesh. | |
| int | totalNumNodes () const |
| Returns the total number of nodes in the mesh, including normal nodes & ghost nodes. | |
| int | toLinearGhostIndex (int nodeIndex) const |
| If nodeIndex is a value with its high bit set, returns the index (high bit cleared) More... | |
| int | toLocalGhostIndex (int nodeIndex) const |
| Given a global ghost index (a value >= numNodes() and < totalNumNodes()), returns a zero based version of the index. If index is a 'geometry index' (nodeIndex < numNodes()), returns a negative value. | |
| virtual const QMap< QString, GmNodeSet * > & | nodeSets () const =0 |
| Returns a map of node sets registered within the mesh. Each entry in the returned map contains a group of nodes, indexed by group name. | |
| virtual QStringList | nodeAttributeIds () const |
| Returns a list with the id names for every attribute associated with mesh nodes. No special order is enforced. | |
| virtual QStringList | nodeStateVarIds () const |
| Returns a list with the id names for every state variable associated with mesh nodes. No special order is enforced. | |
| virtual GmValueInfo * | nodeValueInfo (QString id, int filter=-1) const |
| Returns the metadata describing the values (attribute / state var) associated with the value id. More... | |
| virtual GmValueAccessor * | nodeValueAccessor (QString id, Unit desiredUnit, const GmLogCategory &logger) const |
| Creates an accessor object for the values (attribute / state var) associated with the value id. More... | |
| virtual GmValueAccessor * | nodeValueAccessor (QString id, int snum, bool locked, Unit desiredUnit, const GmLogCategory &logger) const |
| Overloads nodeValueAccessor(QString, Unit, ...) to return an accessor for the requested previous state of a value. More... | |
| virtual GmValueAccessor * | stateVarAccessorFromDof (int dof, Unit desiredUnit, GmStateVar **stateVar) const |
| Creates an accessor object for the state var associated with the requested degree of freedom number. Returns NULL if the dof number is invalid or if that state var is not associated with this mesh. More... | |
| virtual bool | addNodeValueSet (GmValueInfo *info, int nNodes=-1, int nGhostNodes=-1) |
| Creates a new value set for storing data associated with the metadata information received as a parameter. More... | |
| virtual void | removeNodeValueSet (QString id) |
| Removes node value set associated to the specified id. Do nothing if such node value set is not stored in the mesh. | |
| virtual void | clearNodeValueSets () |
| Removes every valueSet stored in the mesh (attributes and state variables). Handy for plugins to cleanup on errors. | |
| virtual void | clearNodeValueSetsData () |
| An auxilliary function used to remove all data from every valueSet stored in the mesh (the value sets themselves remain). | |
| virtual bool | saveNodeValueState (QString id, GmValueSet::SaveStateMode mode, const GmLogCategory &logger) |
| Saves the current state for the requested id, creating a new current state. More... | |
| virtual int | numNodeValueStates (QString id) const |
| Returns the number of existing states for the requested id or -1 if the id doesn't exists. | |
| virtual QString | nodeValueStateTag (QString id, int snum) const |
| Returns the state tag attached to the requested state of the named value or "" if the id doesn't exists. | |
| virtual double | nodeValueStateTime (QString id, int snum) const |
| Returns the time tag attached to the requested state of the named value or -1 if the id doesn't exists. | |
| virtual void | setNodeValueStateTag (QString id, int snum, QString tag) |
| Sets a tag name for the requested state of the named value. Does nothing if the id doesn't exists. | |
| virtual void | setNodeValueStateTime (QString id, int snum, double time) |
| Sets a time tag for the requested state of the named value. Does nothing if the id doesn't exists. | |
| virtual int | addNodes (int numNodes) |
| Adds numNodes to the mesh, WHITHOUT initializing their coordinates or attributes. More... | |
| virtual int | addGhostNodes (int numNodes) |
| Similar to addNodes, this function adds ghost nodes to the mesh, WHITHOUT initializing their coordinates or attributes. This function should be reimplemented by mesh implementations that support ghost nodes (hasCapability("ghostNodes") returns true). More... | |
| virtual void | clear () |
| Clears mesh nodes (and cells + other mesh related information depending on the concrete mesh type) if the mesh supports this operation (hasCapability("clear") returns true). More... | |
| QMap< QString, GmPhysicsUserFunctions * > & | userFunctionsObjMap () const |
| Returns the mesh map storing physics user function objects. | |
| virtual size_t | nodeMemory () const =0 |
| Returns the approximate memory used for storing mesh nodes (does not include memory for s.v./attributes) | |
| virtual size_t | nodeSetsMemory () const =0 |
| Returns the approximate memory used for storing node sets. | |
| const QList< GmValueSet * > & | nodeValueSets () const |
| Returns a list with the mesh node value sets. This is a very specialized function. Use only if you know what you are doing... More... | |
| const QList< GmValueSet * > & | ghostNodeValueSets () const |
| Returns a list with the mesh ghost node value sets. This is a very specialized function. Use only if you know what you are doing... More... | |
| virtual void | emitMeshChanged () |
| Emmits the signal meshChanged to signal other objects that the mesh has changed. Should be called by other processes after editions to the mesh like adding new nodes / cells or changing cell geometry. | |
Public Member Functions inherited from QObject | |
| virtual const QMetaObject * | metaObject () const const |
| virtual void * | qt_metacast (const char *) |
| virtual int | qt_metacall (QMetaObject::Call, int, void **) |
| QObject (QObject *parent) | |
| virtual bool | event (QEvent *e) |
| virtual bool | eventFilter (QObject *watched, QEvent *event) |
| QString | objectName () const const |
| void | setObjectName (const QString &name) |
| bool | isWidgetType () const const |
| bool | isWindowType () const const |
| bool | signalsBlocked () const const |
| bool | blockSignals (bool block) |
| QThread * | thread () const const |
| void | moveToThread (QThread *targetThread) |
| int | startTimer (int interval, Qt::TimerType timerType) |
| int | startTimer (std::chrono::milliseconds time, Qt::TimerType timerType) |
| void | killTimer (int id) |
| T | findChild (const QString &name, Qt::FindChildOptions options) const const |
| QList< T > | findChildren (const QString &name, Qt::FindChildOptions options) const const |
| QList< T > | findChildren (const QRegExp ®Exp, Qt::FindChildOptions options) const const |
| QList< T > | findChildren (const QRegularExpression &re, Qt::FindChildOptions options) const const |
| const QObjectList & | children () const const |
| void | setParent (QObject *parent) |
| void | installEventFilter (QObject *filterObj) |
| void | removeEventFilter (QObject *obj) |
| QMetaObject::Connection | connect (const QObject *sender, const char *signal, const char *method, Qt::ConnectionType type) const const |
| bool | disconnect (const char *signal, const QObject *receiver, const char *method) const const |
| bool | disconnect (const QObject *receiver, const char *method) const const |
| void | dumpObjectTree () |
| void | dumpObjectInfo () |
| void | dumpObjectTree () const const |
| void | dumpObjectInfo () const const |
| bool | setProperty (const char *name, const QVariant &value) |
| QVariant | property (const char *name) const const |
| QList< QByteArray > | dynamicPropertyNames () const const |
| void | destroyed (QObject *obj) |
| void | objectNameChanged (const QString &objectName) |
| QObject * | parent () const const |
| bool | inherits (const char *className) const const |
| void | deleteLater () |
Public Member Functions inherited from GmPluginObject | |
| GmPluginObject (GmSimulationData *simulation, QString id, QString description, const GmLogCategory &logger) | |
| Constructor. More... | |
| virtual | ~GmPluginObject () |
| Destructor. | |
| QString | id () const |
| Returns the object id. | |
| QString | description () const |
| Returns the object description. | |
| QString | pluginTypeName () const |
| Returns the hierarchical type name for the plugin object type. See also pluginName() and pluginType(). | |
| virtual const char * | pluginName () const =0 |
| Returns a string identifying the plugin which implements this object. Should return the SAME string as the one read from the plugin information file in the pluginName field. | |
| virtual const char * | pluginType () const =0 |
| Returns the string identifying the plugin object type. Should return the SAME string as the one read from the plugin information file in the objectTypes table. More... | |
| virtual bool | loadPrivateData (LuaTable &table)=0 |
| Function called by the model loader to give the object acess to it's private parameters. Should return false only if the received parameter set makes the use of this object impossible. | |
Public Member Functions inherited from GmGroupDumpItem | |
| virtual | ~GmGroupDumpItem () |
| Virtual destructor. | |
| virtual bool | stateAboutToBeSaved (GmStateDump *state) |
| Virtual method called just before starting a save operation on the given state. Returning false aborts the operation. | |
| virtual bool | stateSaved (GmStateDump *state) |
| Virtual method called just after succesfully completing a save operation on the given state. Returning false aborts the operation. | |
| virtual bool | stateAboutToBeLoaded (GmStateDump *state) |
| Virtual method called just before starting a load operation on the given state. Returning false aborts the operation. | |
| virtual bool | stateLoaded (GmStateDump *state) |
| Virtual method called just after succesfully completing a load operation on the given state. Returning false aborts the operation. | |
Protected Member Functions | |
| virtual bool | addStateAccessorData (GmStateDump *state, int groupId) |
| Adds to 'state' accessors for all the cell attributes associated with this mesh. This includes all histories. (also adds node attributhe through the base class). Returns true on success or false on error. | |
| virtual bool | fillDumpControlMapData (QVariantMap *map, const GmLogCategory &logger) |
| Fills the dump control data map with mesh data prior to a save operation On errors, should return false and report the error through the provided state dump logger. | |
| virtual bool | dumpControlMapDataLoaded (QVariantMap *map, const GmLogCategory &logger) |
| Sanity checks + processing of the dump control data map after a load operation. | |
Protected Member Functions inherited from GmMesh | |
| void | printValueInfo (const GmLogCategory &logger, QString title, const QStringList &idList) |
| Auxiliary function to print information about state variables or attributes. | |
| virtual bool | addStateItemsToGroup (GmStateDump *state, int groupId) |
| Adds to 'state' a data item storing a control map, followed by geometry data filled by addStateGeometryData(), followed by mesh attribute data filled by addStateAccessorData(). All the items are added to the given group. Returns true on success or false on error. More... | |
| virtual int | controlMapStateItemType () |
| Virtual function that needs to be implemented by concrete implementation classes supporting the stateDump capability. It should return a dump type that identifies the mesh implementation. | |
| virtual bool | addStateGeometryData (GmStateDump *state, int groupId) |
| Virtual function that needs to be implemented by concrete implementation classes supporting the stateDump capability. It should add the needed additional items to the state. Keep in mind that some of the needed control data can be added/loaded from the control map, already added to the state by the standard implementation of addStateItemsToGroup(), through the fillDumpControlMapData() / dumpControlMapDataLoaded() pair of functions. | |
Protected Member Functions inherited from QObject | |
| QObject * | sender () const const |
| int | senderSignalIndex () const const |
| int | receivers (const char *signal) const const |
| bool | isSignalConnected (const QMetaMethod &signal) const const |
| virtual void | timerEvent (QTimerEvent *event) |
| virtual void | childEvent (QChildEvent *event) |
| virtual void | customEvent (QEvent *event) |
| virtual void | connectNotify (const QMetaMethod &signal) |
| virtual void | disconnectNotify (const QMetaMethod &signal) |
Protected Member Functions inherited from GmPluginObject | |
| virtual const GmLogCategory & | logger () const |
| Returns the internal logger used by the plugin to emmit messages. | |
| GmSimulationData * | simulationData () const |
| Returns a reference to the simulation data object keeping global simulation information. | |
Private Member Functions | |
| GmCellEdgeStatistics * | edgeStatistics () |
| Returns the mesh edge statistics object, creating and initializing it if this is the first call. Thread-safe. Uses the DCLP. | |
| GmCellBboxStatistics * | bboxStatistics () |
| Returns the mesh bbox statistics object, creating and initializing it if this is the first call. Thread-safe. Uses the DCLP. | |
| void | computeEdgeLength (GmCellEdgeStatistics *stat) |
| Computes the statistics for cell edge length. | |
| void | computeCellBboxLength (GmCellBboxStatistics *stat) |
| Computes the statistics for cell bounding box length. | |
Private Attributes | |
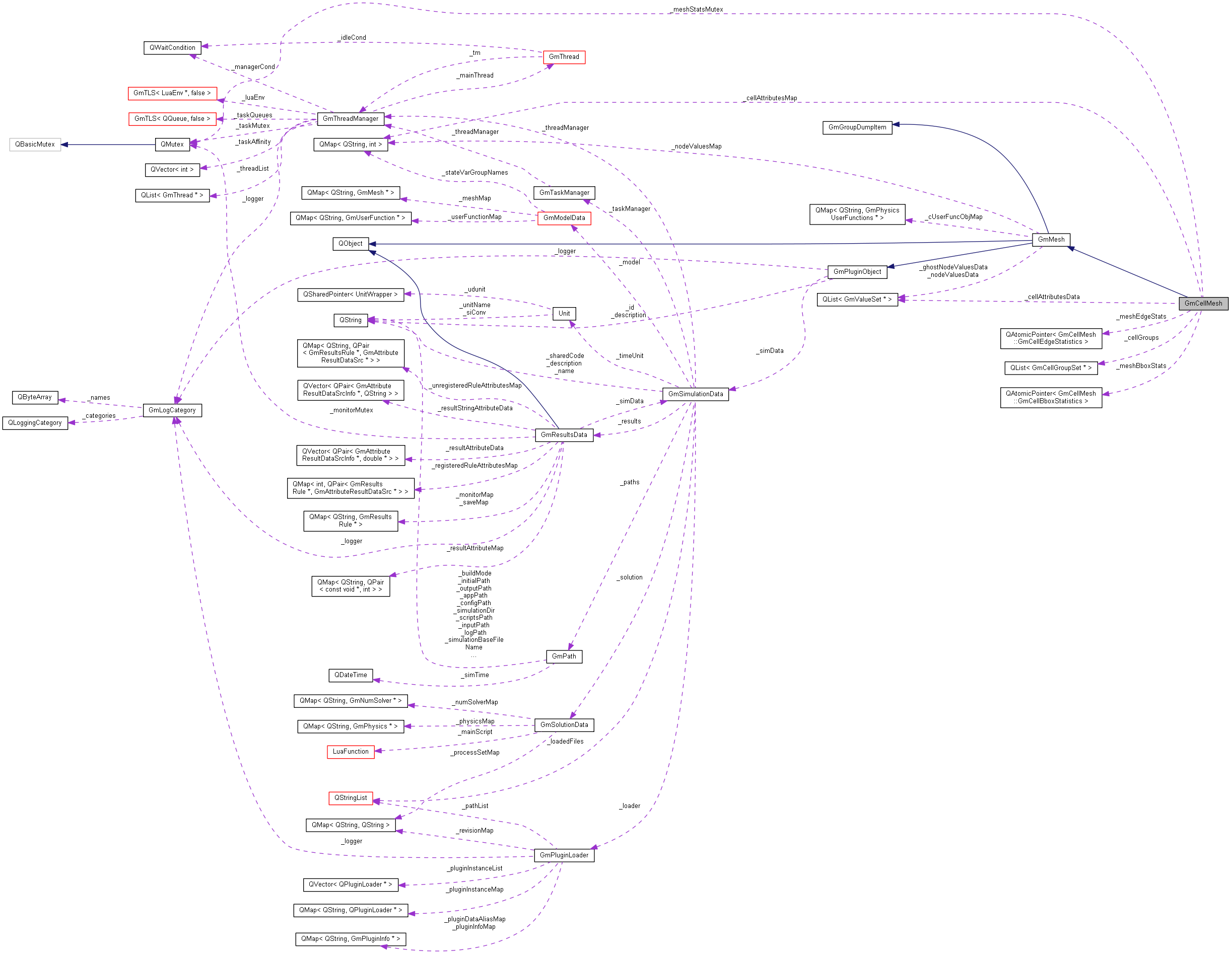
| QMap< QString, int > | _cellAttributesMap |
| Map translating ids from attributes into their position in _cellAttributesData. | |
| QList< GmValueSet * > | _cellAttributesData |
| List with set of values for cell attributes. | |
| QList< GmCellGroupSet * > | _cellGroups |
| A list with GmCellGroupSet objects used for traversing elements in a mesh group of cells. | |
| QAtomicPointer< GmCellEdgeStatistics > | _meshEdgeStats |
| Atomic pointer to the mesh edge statistics object. | |
| QAtomicPointer< GmCellBboxStatistics > | _meshBboxStats |
| Atomic pointer to the mesh bbox statistics object. | |
| QMutex | _meshStatsMutex |
| Mutex protecting the creation of the statistics objects. | |
Additional Inherited Members | |
Signals inherited from GmMesh | |
| void | meshChanged () |
| Signal emmited by emitMeshChanged(). See comments on that function. | |
Static Public Member Functions inherited from GmMesh | |
| static bool | isGhostNode (int nodeIndex) |
| Returns true if the given index is a ghost node index, false if not. More... | |
| static int | setGhostFlag (int nodeIndex) |
| Returns the given index with the ghost node bit set. | |
| static int | clearGhostFlag (int nodeIndex) |
| Returns the given index with the ghost node bit cleared. | |
Static Public Member Functions inherited from QObject | |
| QString | tr (const char *sourceText, const char *disambiguation, int n) |
| QString | trUtf8 (const char *sourceText, const char *disambiguation, int n) |
| QMetaObject::Connection | connect (const QObject *sender, const char *signal, const QObject *receiver, const char *method, Qt::ConnectionType type) |
| QMetaObject::Connection | connect (const QObject *sender, const QMetaMethod &signal, const QObject *receiver, const QMetaMethod &method, Qt::ConnectionType type) |
| QMetaObject::Connection | connect (const QObject *sender, PointerToMemberFunction signal, const QObject *receiver, PointerToMemberFunction method, Qt::ConnectionType type) |
| QMetaObject::Connection | connect (const QObject *sender, PointerToMemberFunction signal, Functor functor) |
| QMetaObject::Connection | connect (const QObject *sender, PointerToMemberFunction signal, const QObject *context, Functor functor, Qt::ConnectionType type) |
| bool | disconnect (const QObject *sender, const char *signal, const QObject *receiver, const char *method) |
| bool | disconnect (const QObject *sender, const QMetaMethod &signal, const QObject *receiver, const QMetaMethod &method) |
| bool | disconnect (const QMetaObject::Connection &connection) |
| bool | disconnect (const QObject *sender, PointerToMemberFunction signal, const QObject *receiver, PointerToMemberFunction method) |
Protected Attributes inherited from GmMesh | |
| int | _stateDumpControlMapItem |
| The dump item index for the control map. Used to make sure that there are no mesh data accessors prior to the map on the state. | |
Properties inherited from QObject | |
| objectName | |
Base interface class for CellMesh type plugins.
This Cell Mesh interface builds upon the Mesh interface to add the concept of cells to the previous mesh type (which only stored nodes).
In this implementation, a cell is defined by a set of nodes defined in a particualr order known by the cell type.
Meshes can have heterogeneous cells and each cell can be bound to many property sets and to many attributes. In the same spirit as attributes are handled in GmMesh, the default GmCellMesh implementation includes a service to store and dynamically add attributes to cells. See GmMesh class comments for details.
If a mesh is bound to more than one property set, there should be no property id that belongs to both property sets (no name clashes).
The main differences between property sets and attributes are:
| GmCellMesh::GmCellMesh | ( | GmSimulationData * | simulation, |
| QString | id, | ||
| QString | description, | ||
| const GmLogCategory & | logger | ||
| ) |
Constructor.
| simulation | Reference to the simulation object. |
| id | Mesh id. |
| description | Mesh description. |
| logger | Plugin logger object used to emmit messages |
|
pure virtual |
Informs the mesh that a cell had its active state changed, being made active / inactive. Called by GmCell::setactive()
This function should be reimplemented by mesh implementations to update the number of active cells in the mesh.
|
virtual |
Creates a new value set for storing data associated with the attribute whose metadata information was received as a parameter.
The new value set takes ownership of the info object. After this function returns, attribute values can be added to the new value set through an accessor.
It should be noted that info MUST have kind equal to GM_CELL_ATTRIBUTE and that this function should be called AFTER the mesh already knows its number of cells (since the number of cells is needed while creating a ValueSet).
The function returns false in case of errors (memory could not be allocated, or the mesh already has an attribute with the requested id, for example). In that case, info is NOT deallocated by addCellAttributeSet().
|
inlinevirtual |
Adds a new (empty) cell group to the mesh.
This function should be reimplemented by mesh implementations that support the mesh cell group edition capability (hasCapability("editGroups") returns true).
On success, it returns the new group index (the group index in the list returned by cellGroupIds()). On error, returns -1.
|
inlinevirtual |
Adds new cells to the mesh, WHITHOUT initializing their nodes or attributes.
The numCellTypes parameter should be a list with size equal to GM_NUM_CELL_TYPES, where each entry defines the number of elements of the respective type that will be added to the mesh.
The new cells should be created in the order defined by the GmCellType enumeration, i.e, if the numCellTypes list defines that we want 10 new QUAD4 elements and 20 new TRI3 elements, all the QUAD4 elements should be added before the TRI3 elements since QUAD4 appears before TRI3 in the enumeration. This allows for the user to know that the first 10 new elements are quads and the next 20 are triangles.
This function should be reimplemented by mesh implementations that support mesh edition (hasCapability("addCells") returns true). It should increase the internal space used for cells. Cell nodes and properties will be later filled by the USER with calls to the appropriate functions in GmCell. If the cells have attributes, this function should also make sure that those value sets are redimensioned and the new values initialised with value defaults. When dealing with Element meshes, that might include redimensioning Gauss indices.
VERY IMPORTANT: The cell might be in an unstable state before nodes and properties are properly set by calls to GmCell::setNodes() and GmCell::setProperties(), and so calling ANY other function in the cell before that can lead to unpredictable results.
On error, this function should leave the mesh unchanged and return -1. On success, it should return the index of the first new cell.
IMPORTANT: This function might invalidate any data pointer returned by previous accessors. The accessor themselves remain valid, but any pointers returned by calls to value() / other functions might become invalid.
IMPORTANT 2: Users of this function should call emitMeshChanged() after changes to the mesh are completed. That allows for other objects that depend on mesh number of nodes and cell geometry to respond to the changes. The FEM assembler is an example of such object.
|
inlinevirtual |
Adds the set of cells in the given list to the cell group. Assumes that the intersection of the given list with the current group cells is empty.
This function should be reimplemented by mesh implementations that support the mesh cell group edition capability (hasCapability("editGroups") returns true).
Returns true on success. On error, this function should leave the mesh unchanged and return false.
|
inlinevirtual |
Adds the set of cells in the given list to the cell group.. The set of added cells is given by a vector with cell ranges. Each pair entry contains the cell index for the first and last cell in the range. Assumes that there is no intersection among the ranges and that the intersection of the given ranges with the current group cells is empty.
This function should be reimplemented by mesh implementations that supportthe mesh cell group edition capability (hasCapability("editGroups") returns true).
Returns true on success. On error, this function should leave the mesh unchanged and return false.
|
pure virtual |
Returns a cell of the mesh.
| cellIndex | Cell identifier, from 0 to numCells() - 1 |
|
virtual |
Creates an accessor object for the cell attribute named id.
If the id does not refer to a known attribute, returns NULL.
If desiredUnit is a known unit, different from the basic attribute unit, the value will be automatically converted to the desired unit. If no conversion is possible, the function returns NULL. To avoid conversions, just pass Unit() as the desiredUnit.
The logger parameter exists to allow for the accessor to use a different logger than the mesh one to report errors. For example, in an analysis context it might be interesting to report errors through the physics plugin logger instead of by the mesh logger.
IMPORTANT: The returned accessor should be deallocated by the caller.
Obs: This is equivalent to calling cellAttributeAccessor(id, 0, true, desiredUnit, logger)
|
virtual |
Overloads cellAttributeAccessor(QString, Unit, ...) to return an accessor for the requested previous state of a value.
The snum parameter contains the requested state. A value of zero means the current state, 1 the previous one, 2 the one before that and so on. Valid values range from zero to the oldest state for the requested variable, which can be queried with a call to numCellAttributeStates(). Remember that for a value accessor to support states, the history parameter must be set in its value info object.
The locked parameter controls the behaviour of the accessor once a new state is created for the value. The 'lock' refers to the state number, so if locked is false and a new state is created, the accessor doesn't change and continues to point to the same data. If locked is true, the accessor will be locked to that state number so when a new state is created, the accessor changes the data its looking upon to reflect the new satte. For example, an accessor locked on the state 0 will always point to the current state and one locked to the state 1 will always point to the previous saved value.
See the overloaded function for the remaining parameters.
|
virtual |
Returns the metadata describing the cell attribute named id.
If the id does not refer to a known attribute, returns NULL.
|
inlinevirtual |
Returns the maximum length of a cell bounding box diagonal in the mesh. The returned statistics are calculated on first usage and are not updated automatically when cell nodes change or have their coordinates updated. Use clearCellStatistics() to force an update.
|
inlinevirtual |
Returns the minimum length of a cell bounding box diagonal in the mesh. The returned statistics are calculated on first usage and are not updated automatically when cell nodes change or have their coordinates updated. Use clearCellStatistics() to force an update.
|
inlinevirtual |
Returns a list with the names of the available cell groups.
The order of group names in this list defines the value of group indices passed to the numCellsInGroup() and cellInGroup() funtions. Support for cell groups is optional.
| const GmCellGroupSet * GmCellMesh::cellGroupSet | ( | const QList< int > & | groupIdList, |
| bool | disjoint | ||
| ) |
Auxiliar function used to manage cell group sets attached to the mesh.
Given a cell group set definition (the indices of the cell groups belonging to the set and whether the groups are disjoint or not), returns the group set if it already exists or creates a new group set and returns the newly created group. Returns NULL if it was impossible to create the set.
If the id list is empty, a group set that represents the entire mesh will be returned.
|
inlinevirtual |
Returns a cell present in the group referenced by groupIndex.
The groupIndex parameter should be the index in the list returned by cellGroupIds() of the desired group. That means that if cellGroupIds() returns an empty list, this function should not be called at all. The cellIndex is a value between 0 and numCellsInGroup() - 1 defining the cell to be returned.
|
virtual |
Returns an accessor object for the property named by id.
If id does not reference a known property, returns NULL; Remember that there should be no intersection between property names of the several sets bound to a single mesh, so id specifies a unique property among the several possible property sets.
If desiredUnit is a known unit, different from the basic property unit, the value will be automatically converted to the desired unit. If no conversion is possible, the function returns NULL. To avoid conversions, just pass Unit() as the desiredUnit.
The logger parameter exists to allow for the accessor to use a different logger than the mesh one to report errors. For example, in an analysis context it might be interesting to report errors through the physics plugin logger instead of by the mesh logger.
IMPORTANT: The returned accessor should be deallocated by the caller.
|
virtual |
Returns the metadata of the property named by id.
If id does not reference a known property, returns NULL; Rememeber that there should be no intersection between property names of the several sets bound to a single mesh, so id specifies a unique property among the several possible property sets.
|
inlinevirtual |
Returns the maximum edge length in the mesh. Only works well with linear cells. The returned statistics are calculated on first usage and are not updated automatically when cell nodes change or have their coordinates updated. Use clearCellStatistics() to force an update.
|
inlinevirtual |
Returns the minimum edge length in the mesh. Only works well with linear cells. The returned statistics are calculated on first usage and are not updated automatically when cell nodes change or have their coordinates updated. Use clearCellStatistics() to force an update.
|
inlinevirtual |
Informs the mesh that the number of ghost nodes / total num nodes in a cell was updated to the given values, so that the mesh can update its statistics returned by maxNumCellGhostNodes() and maxTotalNumCellNodes().
This function should be reimplemented by mesh implementations that support ghost nodes (hasCapability("ghostNodes") returns true).
|
inlinevirtual |
Returns the maximum number of ghost nodes in a mesh cell.
This function should be reimplemented by mesh implementations that support ghost nodes (hasCapability("ghostNodes") returns true).
IMPORTANT: Depending on the concrete mesh implementation, this value might be an upper bound, reflecting that no cell has more than that number of ghost nodes, but without meaning that there is a cell with that number of ghost nodes. This allows for easier implementations for GmCell::removeGhostNode() without compromising the main usage of this function for allocating space big enough for all ghost nodes in a cell.
|
inlinevirtual |
Returns the maximum total number of nodes (normal + ghost) in a cell mesh.
This function should be reimplemented by mesh implementations that support ghost nodes (hasCapability("ghostNodes") returns true). Its value can be different from maxNumCellNodes() + maxNumCellGhostNodes() since the cell that contains the maximum number of ghost nodes might not have the maximum number of 'common' nodes.
IMPORTANT: Depending on the concrete mesh implementation, this value might be an upper bound, reflecting that no cell has more than that number of nodes, but without meaning that there is a cell with that number of nodes.
This allows for easier implementations for GmCell::removeGhostNode() without compromising the main usage of this function for allocating space big enough for all nodes in a cell.
|
pure virtual |
Returns a const vector of size equal to GM_NUM_CELL_TYPES where each entry is the number of active cells of that type present in the mesh.
The first vector entry will be filled with the number of active cells present in the mesh with type equal to the first entry in the GmCellType enumeration. The second entry counts active cells of the second enumeration type and so on.
|
inlinevirtual |
Returns the number of cells present in the group referenced by groupIndex.
The groupIndex parameter should be the index in the list returned by cellGroupIds() of the desired group. That means that if cellGroupIds() returns an empty list, this function should not be called at all.
|
pure virtual |
Returns a const vector of size equal to GM_NUM_CELL_TYPES where each entry is the number of cells of that type present in the mesh.
The first vector entry will be filled with the number of cells present in the mesh with type equal to the first entry in the GmCellType enumeration. The second entry counts cells of the second enumeration type and so on.
|
pure virtual |
Returns the index in the list returned by propertySets() of the set that includes the named property.
If the id does not reference a known property, returns -1; Rememeber that there should be no intersection between property names of the several sets bound to a single mesh, so id specifies a unique property among the several possible property sets.
|
pure virtual |
Returns a reference to the list of property sets associated to this mesh.
The order of the property sets in the list must be consistent with results returned from propertySetIndex(), i.e, if a call to propertySetIndex("a") returns 1, the second entry of the list should be the property set that includes the "a" property.
|
virtual |
Saves the current state for the requested id, creating a new current state.
If the value does not supports history values, does nothing, returning false. The mode parameter defines how the new state will be initialized (with a copy of the old one, with the value default or uninitialized).
The time associated with the new current state is initialized to the value of the current time as seen from the simulation data object. This can later be changed by a call to setCellAttributeStateTime().
Returns true if the state was created successfully, false otherwise.
|
inlinevirtual |
If the mesh suppports the topology capability (hasCapability("topology") returns true), returns the mesh topology object that should be used for such queries. If there is no support, returns NULL.
For the standrad GeMA mesh plugin, the data strucuture supporting topological queries is only built on request. If the structure was not yet built, and create is false, the function will return NULL. If create is true, it will attempt to create the topological structure and return the associated object. If there was an error creating the structure, it will return NULL and log the error. The returned object should not be released by the user. Another way for creating the topological structure is by setting to true the topology flag on the mesh definition (for the GeMA mesh plugin)
THIS function should probablby NOT be marked as const since it should build the topological structure if needed. Although we can interpret that as a kind of optimization and handle it
with mutable attributes, it is not pretty. We are keeping it as const since removing it causes problems with interpolator classes that would require a changes in several classes to solve.
1.8.15