![]() |
GemaCoreLib
The GeMA Core library
|
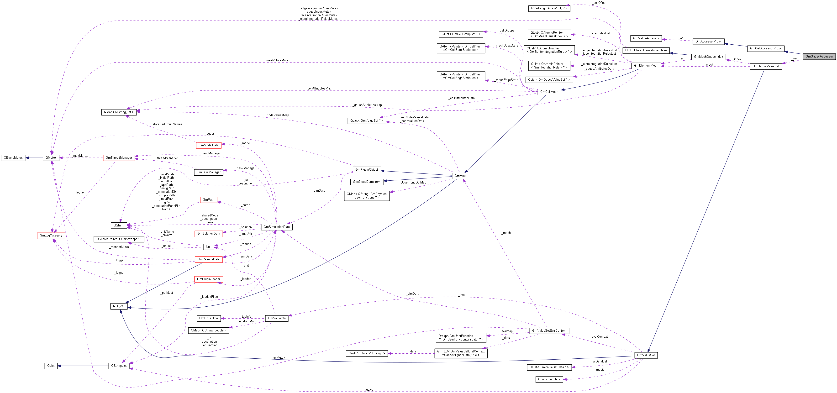
The GmGaussAccessor class is a proxy object to a value accesor implementing a more convenient interface to retrieve / store values for Gauss attributes. More...
#include <gmGaussAccessor.h>


Public Member Functions | |
| GmGaussAccessor (GmValueAccessor *ac, const GmGaussValueSet *gvs) | |
| Constructor. Takes ownership of the accessor. | |
| virtual int | numPoints (const GmCell *c) const |
| Returns the number of Gauss / integration points for the given cell. | |
| virtual const double * | valueAt (const GmCell *c, int ip, const GmVector *coord) const |
| virtual double | scalarValueAt (const GmCell *c, int ip, const GmVector *coord) const |
| virtual void | matrixValueAt (const GmCell *c, int ip, const GmVector *coord, GmCRMatrix &mat) const |
| virtual void | vectorValueAt (const GmCell *c, int ip, const GmVector *coord, GmCRVector &vec) const |
| virtual bool | setValue (const GmCell *c, int ip, const double *value) |
| virtual bool | setScalarValue (const GmCell *c, int ip, double value) |
| virtual bool | setScalarValueAtDim (const GmCell *c, int ip, int dim, double value) |
| virtual bool | setValueAsDef (const GmCell *c, int ip) |
| virtual bool | setVectorValue (const GmCell *c, int ip, const GmVector &vec) |
| virtual bool | setMatrixValue (const GmCell *c, int ip, const GmMatrix &mat) |
| virtual bool | setFunctionValue (const GmCell *c, int ip, GmUserFunction *functionDef) |
| virtual bool | setFunctionValue (const GmCell *c, int ip, GmUserFunctionEvaluator *functionEval) |
| virtual QString | valueStr (const GmCell *c, int ip, bool evalFunctions, bool printDefAsNil, int fieldWidth=0, char format='g', int precision=-1, const GmVector *coord=NULL) const |
| virtual bool | setFunctionFromName (const GmCell *c, int ip, QString userFunctionId, QString &err) |
| virtual bool | setValueFromVariant (const GmCell *c, int ip, const QVariant &v, bool acceptMissingDimension, QString &err) |
| virtual bool | isDefValue (const GmCell *c, int ip) const |
| virtual bool | isFunction (const GmCell *c, int ip) const |
| virtual QString | functionId (const GmCell *c, int ip) const |
Public Member Functions inherited from GmCellAccessorProxy | |
| GmCellAccessorProxy (GmValueAccessor *ac) | |
| Constructor. Takes ownership of the accessor. | |
Public Member Functions inherited from GmAccessorProxy | |
| GmAccessorProxy (GmValueAccessor *ac) | |
| Constructor. Takes ownership of the accessor. | |
| virtual | ~GmAccessorProxy () |
| Virtual destructor. Disposes the wrapped accessor. | |
| int | size () const |
| GmValueInfo * | info () const |
| bool | isScalar () const |
| Unit | unit () const |
| int | valueSize () const |
| const double * | defValue () const |
Protected Member Functions | |
| int | queryIndex (const GmCell *c, int ip) const |
Protected Member Functions inherited from GmCellAccessorProxy | |
| void | saveCellInContext (const GmCell *c, int ip) const |
| A function that given a cell, saves it in the context. The ip parameter should store the integration point index equivalent to the coordinate passed to the function evaluation or -1 if this is not an integration point or the information is unavailable (in that case the function evaluation will try to find out which integration point is equivalent to a coordinate, if necessary, but that takes some effort) | |
Protected Member Functions inherited from GmAccessorProxy | |
| double | convertToAccessorUnit (double val) const |
| An utility function that given a value, converts it to the accessor unit. If no conversion is needed, returns val. | |
| const double * | convertToAccessorUnit (const double *p) const |
| An utility function that given a pointer to the stored data, converts the value to the accessor unit and returns a pointer to the internal buffer used to store the converted value. If no conversion is needed, returns p. | |
| void | convertFromAccessorUnit (double val, double *dst) const |
| Copies the value given by val into the area pointed to by dst, converting units if needed. | |
| void | convertFromAccessorUnit (const double *val, double *dst) const |
| Copies the values given by val into the area pointed to by dst, converting units if needed. | |
Protected Attributes | |
| const GmGaussValueSet * | _gvs |
| The value set that owns the value accessor used to translate indices. | |
Protected Attributes inherited from GmAccessorProxy | |
| GmValueAccessor * | _ac |
The GmGaussAccessor class is a proxy object to a value accesor implementing a more convenient interface to retrieve / store values for Gauss attributes.
1.8.15