![]() |
GemaCoreLib
The GeMA Core library
|
Auxiliar class used to store the needed information to translate an user function id / user function into an user function evaluator. More...
#include <gmValueSetEvalContext.h>

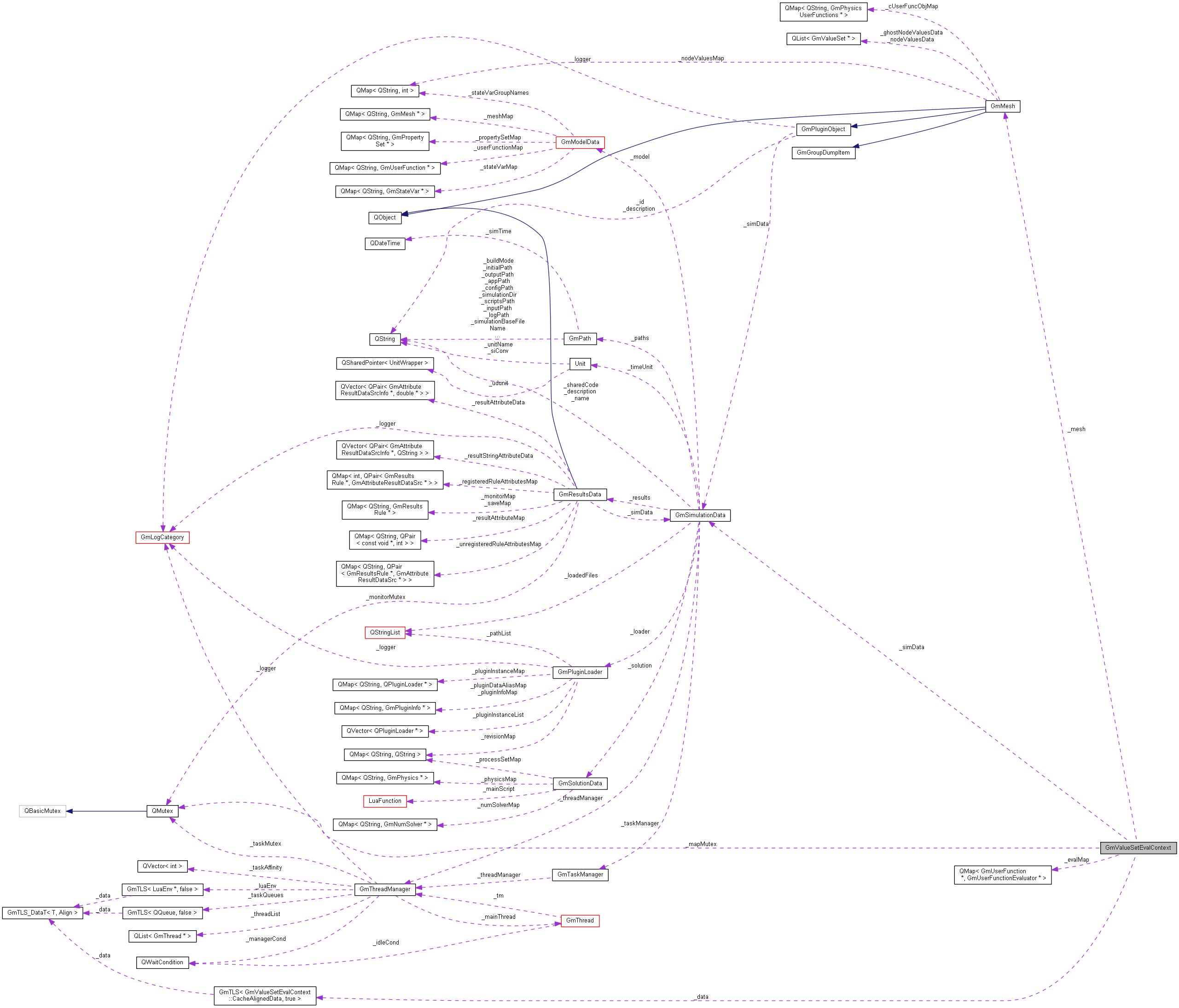
Classes | |
| struct | CacheAlignedData |
| A structure to merge cache aligned data since they combined fit inside a cache lign. More... | |
Public Member Functions | |
| GmValueSetEvalContext (GmSimulationData *simData, const GmMesh *mesh) | |
| Constructor. Receives as parameters the simulation data object, which gives access to the map used for translating user function ids to their respective objects and the bound mesh (which can be empty – see class documentation). | |
| ~GmValueSetEvalContext () | |
| Destructor. Destroys every GmUserFunctionEvaluator kept by the EvalContext. | |
| const GmMesh * | mesh () const |
| Returns the mesh bound to this EvalContext. Can be NULL for 'incomplete' evaluators. | |
| GmSimulationData * | simulationData () const |
| Returns the simulationData object. | |
| int | dataIndex () const |
| Returns the node/cell index over which the calculation will be made (-1 if not set by the accessor) | |
| int | ipIndex () const |
| Returns the integration point index equivalent to the coordinate passed to function evaluation or -1 if that information does not exist. | |
| bool | ghostData () const |
| Returns a flag set to true if this context is tied to a ghost value set. | |
| void | setCell (const GmCell *cell, int ip) |
| Sets the cell / integration point over which values will be calculated. More... | |
| void | setDataIndex (int dataIndex) |
| Saves the node / cell over which values will be calculated. Ghost indices should be linear indices. | |
| void | setGhostData (bool mode) |
| Changes the flag that states if this context is tied to a ghost value set or not. | |
| GmUserFunction * | userFunction (QString id) |
| Returns the user function object tied to an id or NULL if no object with that name exists. | |
| GmUserFunctionEvaluator * | userFunctionEvaluator (QString id, const GmValueInfo *info, const GmLogCategory &logger, QString &err) |
| Overload of userFunctionEvaluator(GmUserFunction*, ...) receiving an user function name. See that function comments. | |
| GmUserFunctionEvaluator * | userFunctionEvaluator (GmUserFunction *ufunc, const GmValueInfo *info, const GmLogCategory &logger, QString &err) |
| Given a user function object, returns an evaluator for this function. More... | |
| const QMap< GmUserFunction *, GmUserFunctionEvaluator * > & | evaluatorMap () const |
| Returns a reference to the evaluator map. Must be called from the main thread only, and the returned map also since access to the map on worker threads must be synchronized. | |
Private Attributes | |
| const GmMesh * | _mesh |
| Bound mesh used to evaluate function params. | |
| GmSimulationData * | _simData |
| Simulation data. | |
| bool | _ghostData |
| Is this context tied to a ghost value set? | |
| GmTLS< CacheAlignedData, true > | _data |
| Per thread data. | |
| QMutex | _mapMutex |
| A mutex protecting access to _evalMap. More... | |
| QMap< GmUserFunction *, GmUserFunctionEvaluator * > | _evalMap |
Auxiliar class used to store the needed information to translate an user function id / user function into an user function evaluator.
|
inline |
Sets the cell / integration point over which values will be calculated.
Needed by property sets to store the evaluation cell. The ip parameter should store the integration point index equivalent to the coordinate passed to the function evaluation or -1 if this is not an integration point or the information is unavailable (in that case the function evaluation will try to find out which integration point is equivalent to a coordinate, if necessary, but that takes some effort)
| GmUserFunctionEvaluator * GmValueSetEvalContext::userFunctionEvaluator | ( | GmUserFunction * | ufunc, |
| const GmValueInfo * | info, | ||
| const GmLogCategory & | logger, | ||
| QString & | err | ||
| ) |
Given a user function object, returns an evaluator for this function.
This function can only be called if the EvalContext was created with a non NULL mesh, giving an assertion otherwise.
First, the function looks for the evaluator on the internal map. If not found, a new evaluator will be created. If it was not possible to create this evaluator, a NULL value is returned and a message reported through the err parameter.
Its important to notice that errors are NOT reported throgh the logger. This is done to achieve a better error message integration with the caller routines. The logger is only passed through to the UserFunctionEvaluator setup.
|
private |
A mutex protecting access to _evalMap.
Map associating user functions with their evaluators for the bound value set
1.8.15