![]() |
GemaLib
The GeMA library
|
Auxiliary class responsible for loading shared code information from a Lua table. More...
#include <gmSharedCodeLoader.h>

Public Member Functions | |
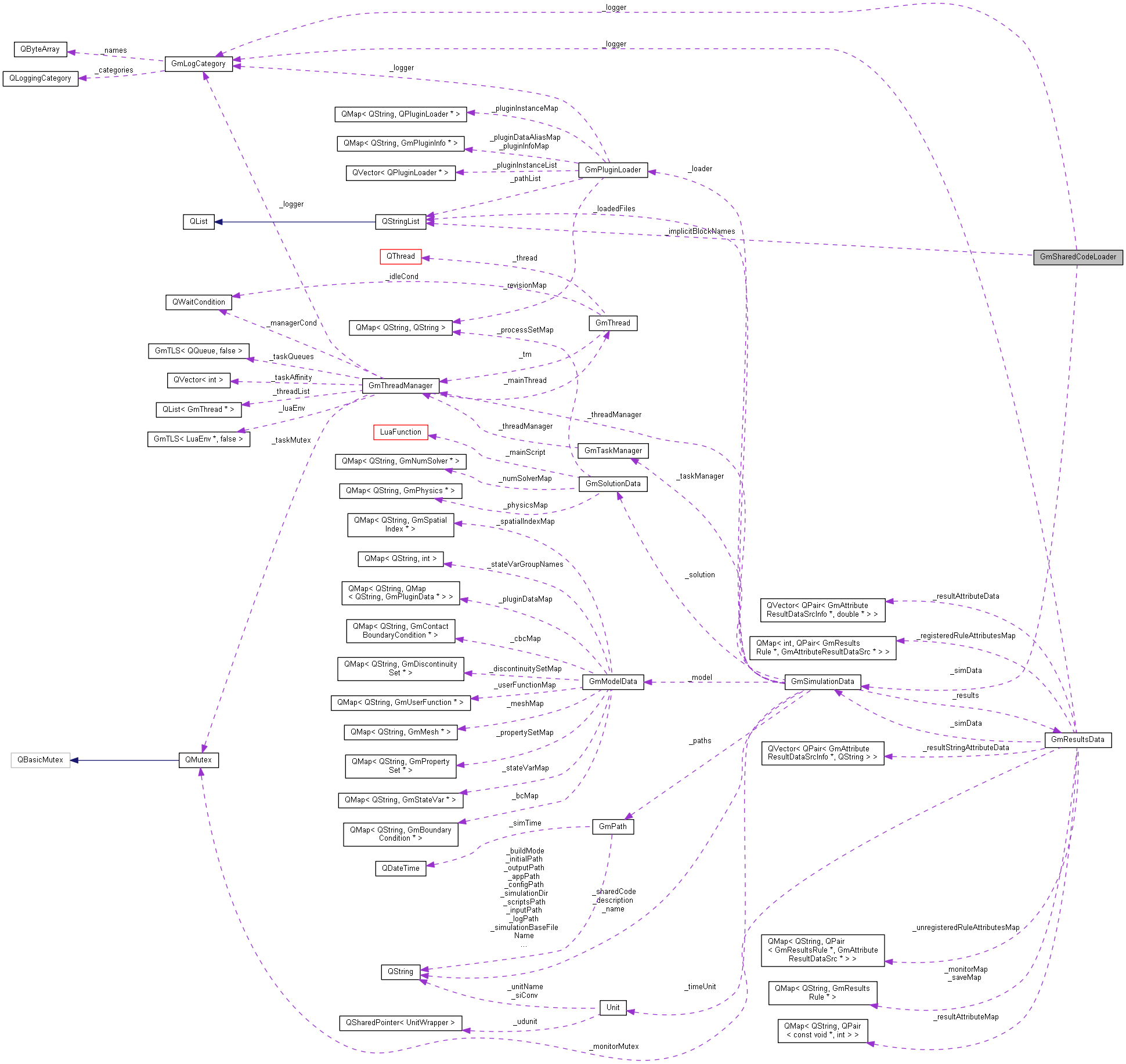
| GmSharedCodeLoader (const GmLogCategory &logger, GmSimulationData *simData, const QStringList &pluginDataAliases) | |
| Constructor. Receives as a parameters the logger object that will be used to emmit messages, the simulation data object and the list of registered plugin data aliases. | |
| ~GmSharedCodeLoader () | |
| Destructor. | |
| bool | load (LuaTable &sharedCodeData) |
| Loads shared code block data from the Lua table received as a parameter. More... | |
Private Member Functions | |
| bool | loadFileCode (QString fileName, const QVector< QPair< int, int > > &blockList, QString &code) |
| Loads shared blocks / function definitions from the given file, appending the data to code. Returns false on errors. | |
| QString | removePrefix (QString line, bool isImplicit) const |
| Removes data from the line before the block start. | |
| int | findParPos (QString line, bool isImplicit) const |
| Finds the position in string where the SharedCodeEnd/NodeFunction/CellFunction/pluginObject tag ends and its parameter begins. | |
| QString | removeComments (QString line) const |
| Remove comments from the line. Only handles line comments (– ones), not block comments. | |
| QStringList | readParameter (GmSharedCodeLoaderReadBuffer &b, QString line) const |
| Reads and returns the text for a function parameter list, either enclosed in () or {}, starting at line but possibly continuing in other lines. We do assume that the code is well formed. | |
Private Attributes | |
| const GmLogCategory & | _logger |
| Reference to the logger object used to emmit messages. | |
| GmSimulationData * | _simData |
| Simulation data object. | |
| QStringList | _implicitBlockNames |
| The list with names that implicitely start a shared block. | |
Auxiliary class responsible for loading shared code information from a Lua table.
| bool GmSharedCodeLoader::load | ( | LuaTable & | sharedCodeData | ) |
Loads shared code block data from the Lua table received as a parameter.
The results table contains all subtables that where created by the SharedCodeBegin() and SharedCodeEnd() lua functions in simulationLoader.lua.
Returns false if any errors, uncought by the Lua functions, where found.
This should really be impossible since the original files where already parsed and found to be ok, unless a file is removed after the first parse and before this call, or in case of very weird syntax constructions using long strings or long comments...
1.8.15