![]() |
GemaLuaCoreLib
The GeMA Lua Core library
|
A proxy class to export GmDiscontinuitySet methods to the Lua environment. More...
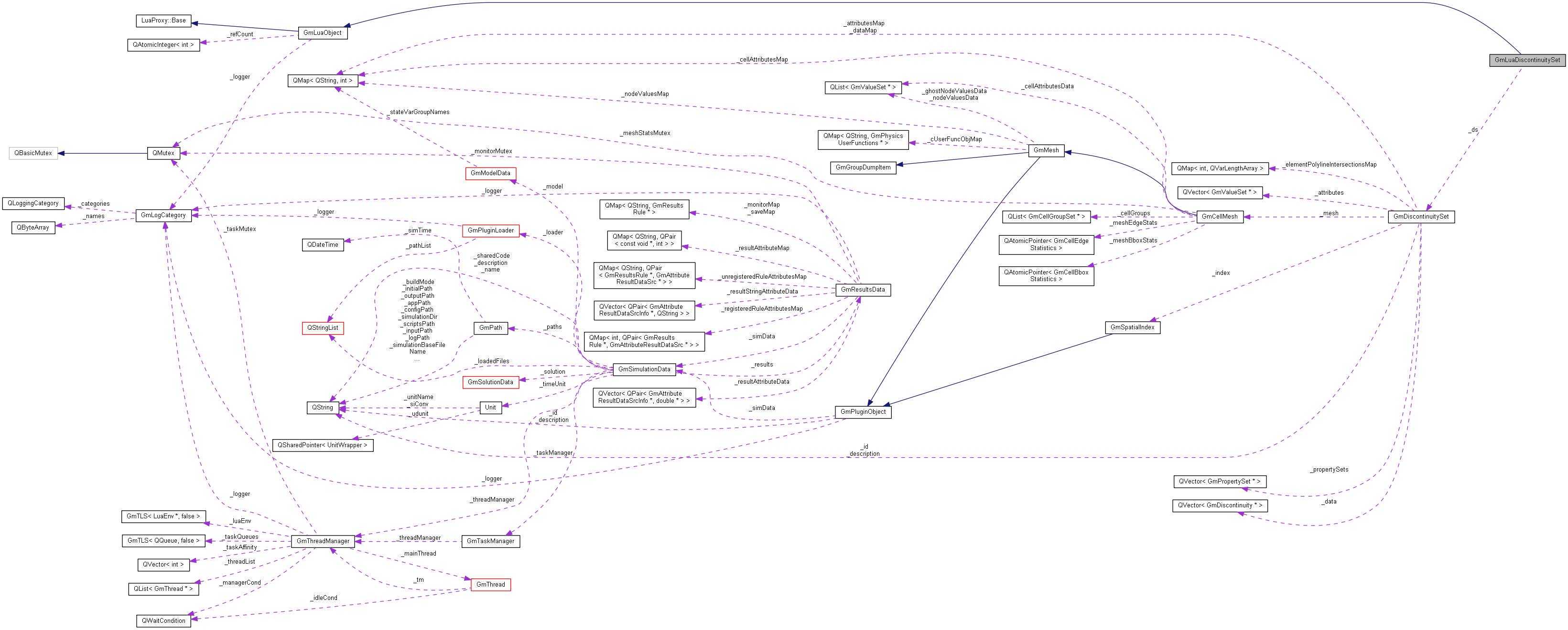
#include <gmLuaDiscontinuitySet.h>


Public Member Functions | |
| GmLuaDiscontinuitySet (GmDiscontinuitySet *ds, const GmLogCategory &logger) | |
| Constructor. Receives the discontinuity set to be wrapped. | |
| virtual | ~GmLuaDiscontinuitySet () |
| Destructor. | |
| virtual const char * | typeName () const |
| Returns the object type as will be stored in the object metatable. | |
| virtual QString | toString () const |
| Default method used by the __tostring metamethod to capture the result of tostring() over an object. | |
| virtual void | fillMetatable (lua_State *L, int index) |
| Prepares the object metatable for calling methods. | |
| virtual void * | getClassMetatableID () |
| Returns an unique identifier to identify an user object as a GmLuaMesh object. | |
| GmDiscontinuitySet * | discSet () const |
| Returns the associated discontinuity set object. | |
Public Member Functions inherited from GmLuaObject | |
| virtual | ~GmLuaObject () |
| Destrutor. | |
| virtual void | populateMetatable (lua_State *L, int index) |
| Fills the object metatable to allow for the proxy to export its methods. | |
| QVariant | ptrToVariant () |
| Constructs a QVariant storing a POINTER to the current object. | |
| void | ref () |
| Increments the object reference count. Use with care. | |
Private Member Functions | |
| int | id (lua_State *L) |
| Returns the discontinuity set name. | |
| int | description (lua_State *L) |
| Returns the discontinuity set description. | |
| int | type (lua_State *L) |
| Returns the discontinuity set geometry type as a string. | |
| int | mesh (lua_State *L) |
| Returns the mesh that this discontinuities are tied to. | |
| int | spatialIndex (lua_State *L) |
| Returns the (optional) spatial index that this discontinuities are tied to. | |
| int | autoAddElements (lua_State *L) |
| Returns true if the discontinuity x elements intersections are added to the mesh as new elements. | |
| int | extraDofsInAddedElements (lua_State *L) |
| Returns true if added interface elements for type == EDGELIST or FACELIST should have extra dof nodes. | |
| int | snapTolerance (lua_State *L) |
| Returns the percentual tolerance used to snap intersection points to nodes, edges or faces. | |
| int | numDiscontinuities (lua_State *L) |
| Returns the number of discontinuities (lines) stored in the iscontinuity set. | |
| int | discontinuityIndex (lua_State *L) |
| Given a discontinuity id, returns its index in the set, or nil if not found. | |
| int | discontinuity (lua_State *L) |
| Given a discontinuity index, returns the discontinuity object. | |
| int | attributeIds (lua_State *L) |
| Returns a table with a list of attribute ids associated to this discontinuity set. | |
| int | attributeInfo (lua_State *L) |
| Returns a GmLuaValueInfo object with information about the requested attribute. Returns nil if the requested value does not exist. More... | |
| int | attributeAccessor (lua_State *L) |
| Returns an accessor object for querying attributes or nil on error. More... | |
| int | numAttributeStates (lua_State *L) |
| Returns the number of existing states for the requested id or -1 if the id doesn't exists. | |
| int | numPropertySets (lua_State *L) |
| Returns the number of property sets attached to this discontinuity set. | |
| int | propertySets (lua_State *L) |
| Returns a list with property cell objects tied to this discontinuity set. | |
| int | propertySetIndex (lua_State *L) |
| Returns the index in the list returned by propertySets(), of the property set that contains the given property (identified by its id). Returns nil if the requested property does not exist. More... | |
| int | propertyInfo (lua_State *L) |
| Returns a GmLuaValueInfo object with information about the requested property. Returns nil if the requested value does not exist. More... | |
| int | propertyAccessor (lua_State *L) |
| Returns an accessor object for querying property values or nil on error. More... | |
| int | cellIntersections (lua_State *L) |
| Returns a table filled with intersection data for the set of discontinuity-cell intersections of the given cell (identified by its id). Each table entry is another table with the data for this intersection. Its contents depends on the type of the discontinuity set. Returns nil if there is no intersections for this element. A second parameter provides an optional unit in which cartesian coordinates should be coonverted. | |
| int | print (lua_State *L) |
| Prints information about the discontinuity set. | |
Private Attributes | |
| GmDiscontinuitySet * | _ds |
| The discontinuity set 'wrapped' by this proxy object. | |
Additional Inherited Members | |
Protected Member Functions inherited from GmLuaObject | |
| GmLuaObject (const GmLogCategory &logger) | |
| Construtor protegido. Somente classes derivadas devem ser instanciadas. | |
Protected Attributes inherited from GmLuaObject | |
| const GmLogCategory & | _logger |
| A logger used by the proxy when needed. | |
| QAtomicInteger< int > | _refCount |
| Lua objects are reference counted to enable sharing them among different states. This is needed to allow for passing objects as parameters in a parallel call. The garbage collection method releases memory only for the last reference. | |
A proxy class to export GmDiscontinuitySet methods to the Lua environment.
|
private |
Returns an accessor object for querying attributes or nil on error.
Receives as stack parameter the name of the desired attribute and, optionally, the unit in which values should be returned. Optionally, the second and third parameters can be the state number to be queried and the locked flag.
|
private |
Returns a GmLuaValueInfo object with information about the requested attribute. Returns nil if the requested value does not exist.
Receives as stack parameter the name of the desired attribute
|
private |
Returns an accessor object for querying property values or nil on error.
Receives as stack parameter the name of the desired property and, optionally, the unit in which values should be returned
|
private |
Returns a GmLuaValueInfo object with information about the requested property. Returns nil if the requested value does not exist.
Receives as stack parameter the name of the desired property
|
private |
Returns the index in the list returned by propertySets(), of the property set that contains the given property (identified by its id). Returns nil if the requested property does not exist.
Receives as stack parameter the name of the desired property
1.8.15