![]() |
GemaCoreLib
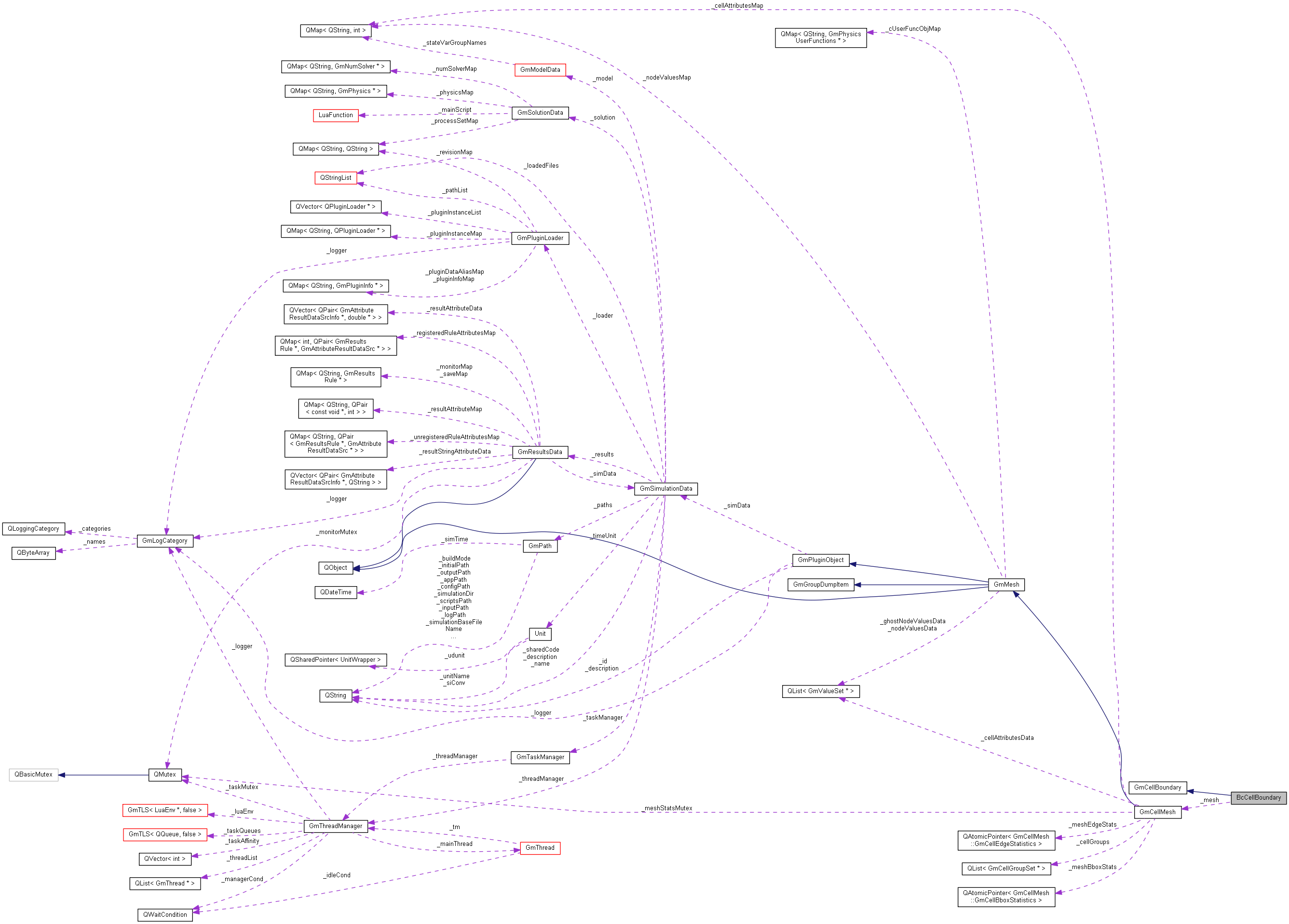
The GeMA Core library
|
Aux class used to store a cell boundary created from a user given list of cells/borders. More...


Public Member Functions | |
| BcCellBoundary (GmCellMesh *mesh, int numCells, int *cellIdList, int *borderIdList) | |
| Basic constructor. Receives as parameters vectors with numCells pairs of (cellId, borderId). Takes the ownership of both pointers. | |
| BcCellBoundary (GmCellMesh *mesh, int numCells) | |
| A very specific constructor used by dump loading code. It allocates the cell and border buffers with the given size but does not fills its contents. | |
| virtual | ~BcCellBoundary () |
| Destructor. | |
| virtual QString | id () const |
| A fake id provided to fulfill the GmNodeSet interface. Should not be called. This is an internal class only! | |
| virtual GmCellBoundaryType | type () const |
| A fake type provided to fulfill the GmNodeSet interface. Should not be called. This is an internal class only! | |
| virtual GmCellMesh * | mesh () const |
| Returns the mesh that this border is tied to. | |
| virtual int | numCells () const |
| Returns the number of cells stored in this group. | |
| virtual GmCell * | cell (int i) const |
| Returns the cell of the i'th entry stored in this group. | |
| virtual int | cellBorder (int i) const |
| Returns the border index of the i'th entry stored in this group. More... | |
| virtual size_t | usedMemory () const |
| Returns an estimative of the memory used by the boundary in bytes. | |
| void | setData (int pos, int cellId, int borderId) |
| Updates the (cell, border) pair at list position pos. | |
Public Member Functions inherited from GmCellBoundary | |
| virtual | ~GmCellBoundary () |
| Virtual destructor. | |
| virtual bool | setBoundaryData (int numCells, int *cellList, int *borderList) |
| Updates the cell and border lists in the border object. More... | |
| int * | buildNodeList (int *size) |
Private Attributes | |
| GmCellMesh * | _mesh |
| The mesh that this border belongs to. | |
| int * | _cellIdList |
| The list of cells in this border. | |
| int * | _borderIdList |
| The list of cell edges/faces in this border. | |
| int | _numCells |
| The number of cells / borders in _cellIdList and _borderIdList. | |
Friends | |
| class | GmBoundaryConditionStateDumpItem |
Aux class used to store a cell boundary created from a user given list of cells/borders.
|
inlinevirtual |
Returns the border index of the i'th entry stored in this group.
This index can be an edge index or a face index, depending on the type of boundary stored in this group. This index should be considered together with the cell geometry definition stored by the class GmCellGeometry
Implements GmCellBoundary.
1.8.15