![]() |
GemaCoreLib
The GeMA Core library
|
Cell group set consisting of a set of mesh cell groups. More...
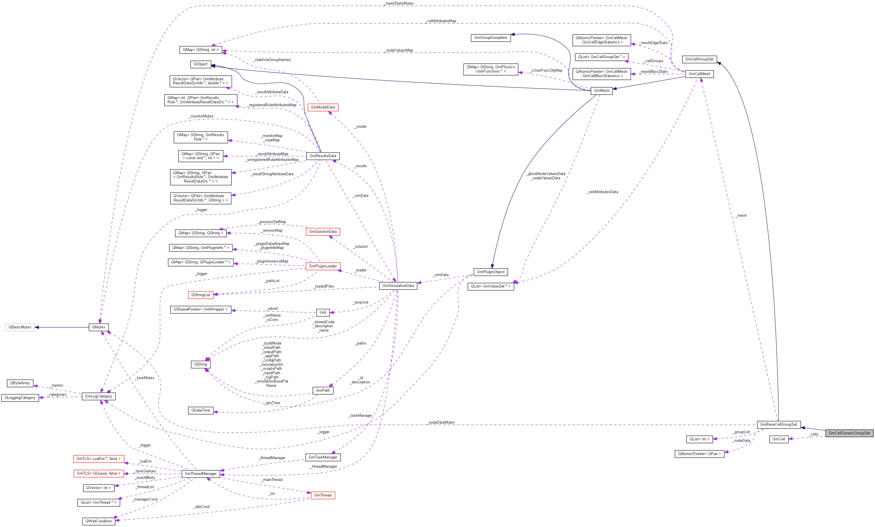
#include <gmCellGroupSet.h>


Public Member Functions | |
| GmCellGenericGroupSet (GmCellMesh *mesh, const QList< int > &groups) | |
| Constructor. | |
| virtual | ~GmCellGenericGroupSet () |
| Destructor. | |
| virtual int | numCells () const |
| Returns the number of unique elements in the cell group set. | |
| virtual GmCell * | cell (int setIndex) const |
| Given an index in the range [0..numCells()-1], returns the respective cell. | |
| virtual bool | ordered () const |
| Returns true if the the set returned by calls to cell(0) through cell(numCells()-1) is ordered by cell id. | |
| virtual void | clear () |
| Clear the group set in response to a mesh clear() opeartion. It will not clear the list of cellGroups. | |
Public Member Functions inherited from GmBaseCellGroupSet | |
| virtual | ~GmBaseCellGroupSet () |
| Destructor. | |
| virtual int | numNodes () const |
| Returns the number of nodes shared by the group elements. | |
| virtual int | node (int setIndex) const |
| Given an index in the range [0..numNodes()-1], returns the respective mesh node index. | |
| virtual const QList< int > & | cellGroups () const |
| Returns a list with the cell groups belonging to this group set. Values are the group index in the mesh, ordered by index. | |
| virtual GmCellMesh * | mesh () const |
| Returns the mesh owning the cell groups. | |
Public Member Functions inherited from GmCellGroupSet | |
| QStringList | cellGroupNames () const |
| Returns the result of cellGroups() converted to group names. | |
Private Attributes | |
| int | _ncells |
| The number of unique cells in the group. | |
| GmCell ** | _cells |
| A vector with pointers to all unique cells in the group with size _ncells. | |
Additional Inherited Members | |
Static Public Member Functions inherited from GmCellGroupSet | |
| static bool | cellGroupIds (const GmCellMesh *mesh, const QStringList &groupNames, QList< int > &idList, QString &err) |
| Given a set of cell group names, creates a set of group ids, filling idList. More... | |
Protected Types inherited from GmBaseCellGroupSet | |
| typedef QPair< int, int * > | NodeData |
| Type for storing node data information: Number of nodes + vector pointer. | |
Protected Member Functions inherited from GmBaseCellGroupSet | |
| GmBaseCellGroupSet (GmCellMesh *mesh, const QList< int > &groups) | |
| Base group set constructor. Stores the mesh and an ordered version of the group list. | |
| NodeData * | buildNodeList () const |
| Builds the list with nodes used by this element groups. Does not changes the internal state. | |
| NodeData * | nodeData () const |
| Auxiliar function that uses the Double Checked Locking Pattern (DCLP) to grab. More... | |
Protected Attributes inherited from GmBaseCellGroupSet | |
| GmCellMesh * | _mesh |
| The associated mesh. | |
| QList< int > | _groupList |
| The list of mesh cell groups included in this set. | |
| QAtomicPointer< NodeData > | _nodeData |
| Atomic pointer to the node data. Contains the number of nodes shared by the group cells and a vector with node indices. Mutable so that it can be filled in a lazy way by nodeData(). Stored in an atomic pointer to enable the use of a DCLP. | |
| QMutex | _nodeDataMutex |
| Mutex protecting the creation of _nodeData. | |
Cell group set consisting of a set of mesh cell groups.
Cells will be traversed in cell id order
1.8.15