![]() |
GemaCoreLib
The GeMA Core library
|
An implementation of basic attributes and functions that should be common for most value accessor implementations. More...
#include <gmValueAccessor.h>


Public Member Functions | |
| GmValueAccessorBase (GmValueInfo *info, const GmLogCategory &logger, UnitConverter *conv, QString desiredUnit) | |
| Constructor. Reveives infromation about the returned values and basic parameters needed for unit conversion, initializing the basic fields _info, _conv, _rconv and _convData that will be used by derived classes. Takes ownership of the converter. | |
| virtual | ~GmValueAccessorBase () |
| Destructor. | |
| virtual GmValueInfo * | info () const |
| Returns the information object describing the values returned by this accessor. | |
| virtual Unit | unit () const |
| Returns the unit in which data returned/received by the accessor is expressed. More... | |
| virtual bool | hasUnitConversion () const |
| Returns true if this accessor perfroms unit conversions, false if not. | |
| virtual QString | valueStr (int index, bool evalFunctions, bool printDefAsNil, int fieldWidth=0, char format='g', int precision=-1, const GmVector *coord=NULL) const |
| Auxiliary function to return the value of an accessor converted to a string. Works for scalars, vectors and matrices. More... | |
| virtual bool | setFunctionFromName (int index, QString userFunctionId, QString &err) |
| Sets a function value from the function name. More... | |
| virtual bool | setValueFromVariant (int index, const QVariant &v, bool acceptMissingDimension, QString &err) |
| Sets a value with data read from a QVariant. See parameter descriptions in GmValueAccessor::setValueFromVariant() More... | |
| virtual void | setEvalContext (GmValueSetEvalContext *context, bool ownsContext) |
| Sets the EvalContext object that will be used to translate function names / objects into function evaluators to allow for evaluating user functions. More... | |
| virtual GmValueSetEvalContext * | evalContext () const |
| Returns the internal evaluation context. Needed by GmCellAccessorProxy, GmBcAccessorProxy & state dump functions. | |
Public Member Functions inherited from GmValueAccessor | |
| virtual | ~GmValueAccessor () |
| Virtual destructor. | |
| virtual int | size () const =0 |
| Returns the number of values in the set refered to by the accessor, meaning that valid indices will fall in the range [0..size()-1]. | |
| bool | isScalar () const |
| Returns true if the accessor returns scalar values (can be false even if valueSize() == 1 – think about a 1x1 matrix) | |
| virtual bool | isDefValue (int index) const =0 |
| Returns true if the value at the specified index is equal to the default value defined by info()->defValue() | |
| virtual const double * | defValue () const |
| Returns the default value for the data converted to the accessor unit. The returned array contents is valid only UNTIL a new call to the accessor is done. Meaningfull only when the default value is NOT a function. | |
| int | valueSize () const |
| Returns the size of the array returned by value(), i.e. 1 for scalar values and nlin * ncol for vector or matrix values. | |
| virtual int | adjustLinearIndex (int index, const GmMesh *m) |
| Translates a linear index (from 0 to mesh->totalNumNodes()-1) into a valid index for this accessor or into -1 if the given index is out of range. More... | |
| virtual int | adjustLinearIndex (int index, int firstGhostIndex) |
| Simmilar to adjustLinearIndex(int, const GmMesh*), this function overload gets as second parameter the index of the first ghost node in the mesh (equal to mesh->numNodes()). | |
| virtual const double * | valueAt (int index, const GmVector *coord) const =0 |
| Returns the value associated with the "index" position of the data set, evaluated at the requested position (when necessary). More... | |
| const double * | value (int index) const |
| Similar to valueAt(), passing NULL as coordinates. | |
| virtual double | scalarValueAt (int index, const GmVector *coord) const =0 |
| Similar to valueAt() but returning a single double. Must be used for scalar data sets only. | |
| double | scalarValue (int index) const |
| Similar to scalarValueAt(), passing NULL as coordinates. | |
| void | matrixValueAt (int index, const GmVector *coord, GmCRMatrix &mat) const |
| Similar to valueAt(), but returning the result as a CONST matrix. Bear in mind that the resulting matrix is valid only UNTIL the next call to the accessor. | |
| void | matrixValue (int index, GmCRMatrix &mat) const |
| Similar to matrixValueAt(), passing NULL as coordinates. | |
| void | vectorValueAt (int index, const GmVector *coord, GmCRVector &vec) const |
| Similar to valueAt(), but returning the result as a CONST vector. Bear in mind that the resulting vector is valid only UNTIL the next call to the accessor. | |
| void | vectorValue (int index, GmCRVector &vec) const |
| Similar to vectorValueAt(), passing NULL as coordinates. | |
| virtual bool | setValue (int index, const double *value)=0 |
| Allows for altering the value associated with entry "index" in the value set. This version of the function works for scalar, vector or matrix values. Values are copied to the data set. Matrix values should be organized in COLUMN MAJOR ORDER. More... | |
| virtual bool | setScalarValue (int index, double value)=0 |
| Similar to setValue() but passing a single double. Must be used for scalar data sets only. | |
| virtual bool | setScalarValueAtDim (int index, int dim, double val) |
| Similar to setValue() but changing only the value at the given dimension. Can be used over scalar, vector and matrix sets. For matrices, dim refers to the position in the linearized vector data in COLUMN MAJOR FORMAT. Should be used only if the current value is NOT a function. | |
| virtual bool | setValueAsDef (int index)=0 |
| Similar to setValue(), filling the index entry with the default value. | |
| bool | setMatrixValue (int index, const GmMatrix &mat) |
| Similar to setValue() but receiving the data as a matrix. | |
| bool | setVectorValue (int index, const GmVector &vec) |
| Similar to setValue() but receiving the data as a vector. | |
| bool | addScalarToValue (int index, double value) |
| Convenience function equivalent to calling setScalarValue(index, scalarValue(index) + value) | |
| bool | addToValue (int index, const double *val) |
| Convenience function logically equivalent to calling setValue(index, value(index) + val) operating over the full vector. Should be used only if the current value is NOT a function. | |
| virtual bool | setFunctionValue (int index, GmUserFunction *functionDef)=0 |
| Overload of setValue() storing a user function definition. More... | |
| virtual bool | setFunctionValue (int index, GmUserFunctionEvaluator *functionEval)=0 |
| Overload of setValue() storing a user function evaluation context. More... | |
| virtual bool | isFunction (int index) const =0 |
| Returns true if the data in index is a reference to a function (in C or Lua). Used by valueStr() to mark function results. | |
| virtual QString | functionId (int index) const =0 |
| Returns a function id name for a function reference at the index or an empty string for non function indices. Used by valueStr(). | |
Static Public Member Functions | |
| static bool | fillMatrixFromLuaTable (double *m, int nlin, int ncol, LuaTable &t, const GmValueInfo *info, const double *defVal, QString &err) |
| An auxilliar function that given a Lua table storing either a list of doubles or a list of lists of doubles, fills the given matrix m, stored in the pre-allocated vector with size nlin * ncol and organized "per column". More... | |
Protected Member Functions | |
| const double * | evalValue (GmUserFunctionEvaluator *functionEval, int index, const GmVector *coord) const |
| An auxiliary function tailored for evaluating functions identified by its evaluator. This function should be called by implementations of valueAt(), and scalarValueAt() for ValueData objects of type GM_VDT_FUNCTION_EVAL. More... | |
| const double * | evalValue (GmUserFunction *functionDef, int index, const GmVector *coord) const |
| Overload of evalValue(GmUserFunctionEvaluator*, ...) receiving a user function object. Should be called for ValueData objects of type GM_VDT_FUNCTION. | |
| const double * | evalDefValue (int index, const GmVector *coord) const |
| Simmilar to evalValue(), this function evaluates a default value function. Should be called only when _info->defIsFunction() returns true. | |
| virtual double | convertToAccessorUnit (double val) const |
| An utility function that given a value, converts it to the accessor unit. If no conversion is needed, returns val. | |
| virtual const double * | convertToAccessorUnit (const double *p) const |
| An utility function that given a pointer to the stored data, converts the value to the accessor unit and returns a pointer to the internal buffer used to store the converted value. If no conversion is needed, returns p. | |
| virtual void | convertFromAccessorUnit (double val, double *dst) const |
| Copies the values given by val into the area pointed to by dst, converting units if needed. | |
| virtual void | convertFromAccessorUnit (const double *val, double *dst) const |
| Copies the values given by val into the area pointed to by dst, converting units if needed. | |
| double * | convData () const |
Protected Attributes | |
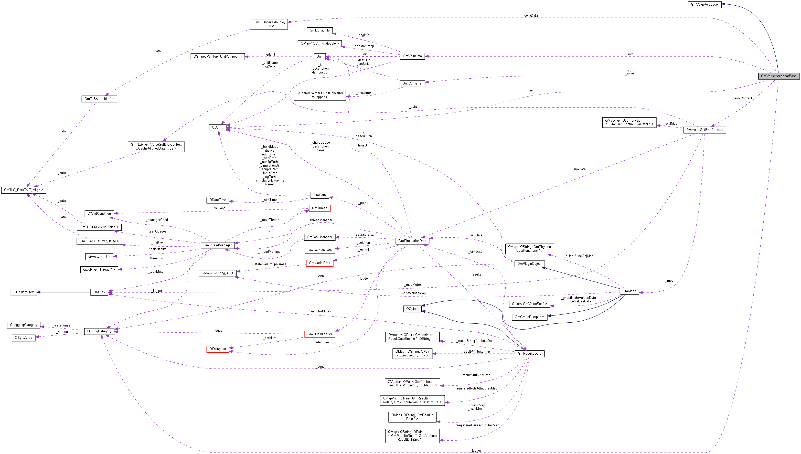
| GmValueInfo * | _info |
| The metadata describing the values returned by this accessor. | |
| const GmLogCategory & | _logger |
| The logger object used to report errors while accessing or setting data. | |
| GmTLBuffer< double, true > * | _convData |
| Per thread local buffer used to store converted data. Null if _conv == NULL. | |
| UnitConverter * | _conv |
| Unit converter. | |
| UnitConverter * | _rconv |
| Unit converter in the reverse direction: from desired unit to data unit. | |
| QString | _unit |
| The unit in which data will be returned. Needed for the case when _conv = NULL and _info->unit() is empty. | |
Private Attributes | |
| GmValueSetEvalContext * | _evalContext |
| The context used to parse / get evaluators for user functions. | |
| bool | _ownsEvalContext |
| Do we own the _evalContext? If so we are expected to delete it on destruction. | |
Friends | |
| class | GmDiscontinuityAccessor |
An implementation of basic attributes and functions that should be common for most value accessor implementations.
To help the implementation of unit conversion on derived classes, this interface includes some common definitions regarding unit conversion needed by every derived class.
If an accessor can possibly need to evaluate a referenced function, the evaluation environment must have been set prior to data access. Failure to do so will lead to undefined behaviour. This is done by calling setEvalContext() with a complete context. Passing an incomplete context (one that isn't bound to a mesh) is supported only for accessors used to storing references to functions, without evaluating them).
This class provides some basic functions for function evaluation that should be used by the concrete classes inheriting from GmValueAccessor.
|
protected |
An auxiliary function tailored for evaluating functions identified by its evaluator. This function should be called by implementations of valueAt(), and scalarValueAt() for ValueData objects of type GM_VDT_FUNCTION_EVAL.
The coord prameter should contain values passed for valueAt() / scalarValueAt() functions (which can be NULL).
The evaluated result is returned in an internal vector, valid until the next call to evalValue().
In case of errors evaluating the function, returns NULL and reports the error with the registered logger.
|
static |
An auxilliar function that given a Lua table storing either a list of doubles or a list of lists of doubles, fills the given matrix m, stored in the pre-allocated vector with size nlin * ncol and organized "per column".
If the Lua table is a simple list of doubles, it should be organized in a "per column" order.
If a default value is given, in a format compatible with the default value of an info object, matrix entries in the source table can be nil and will be filled with the corresponding value from the default. Otherwise, false will be returned.
If the Lua tables store more values than expected, also returns false, but that is only detected if the next element from the desired border is not empty.
Fills err with message when returning false.
IMPORTANT: Since the Lua tables are expected to have holes if defVal is not NULL, the standard table size operator can not be used!
|
virtual |
Sets the EvalContext object that will be used to translate function names / objects into function evaluators to allow for evaluating user functions.
For evaluating values, context should be a complete one. Passing an incomplete context (one that isn't bound to a mesh) is supported only for accessors used to storing references to functions, without evaluating them (usefull while parsing mesh definitions for property sets).
The second parameter, ownsContext, defines if the context should be deleted or not by the accessor when the accessor itself is deleted.
Implements GmValueAccessor.
|
virtual |
Sets a function value from the function name.
For function references to be parsed correctly, its imperative that an EvalContext has been set by a previous call to setEvalContext().
On errors, returns false and fills err with a description of the problem (errors in this case are not logged through the accessor logger).
Implements GmValueAccessor.
|
virtual |
Sets a value with data read from a QVariant. See parameter descriptions in GmValueAccessor::setValueFromVariant()
For function references in v to be parsed correctly, its imperative that an EvalContext has been set by a previous call to setEvalContext().
Implements GmValueAccessor.
|
inlinevirtual |
Returns the unit in which data returned/received by the accessor is expressed.
Keep in mind that this unit can be different from info()->unit() if the accessor was created with a different unit than the original data unit.
Implements GmValueAccessor.
|
virtual |
Auxiliary function to return the value of an accessor converted to a string. Works for scalars, vectors and matrices.
The evalFunctions parameter defines whether function based values will be evaluated or not. If printDefAsNil == true, default values will be printed as the 'nil' string.
The formatted value conforms to the standard QString::arg() parameters. Scalars are presented as simple formatted numbers. Vectors and matrices are surrounded by [...]. Matrix values are listed in COLUMN MAJOR ORDER. Values returned by function calls are surrounded by (), which means that a vector returned by a function call will be represented as ([...]).
Implements GmValueAccessor.
Reimplemented in StringListAccessor.
1.8.15