![]() |
GemaLuaCoreLib
The GeMA Lua Core library
|
A proxy class to export GmElementMesh methods to the Lua environment. More...
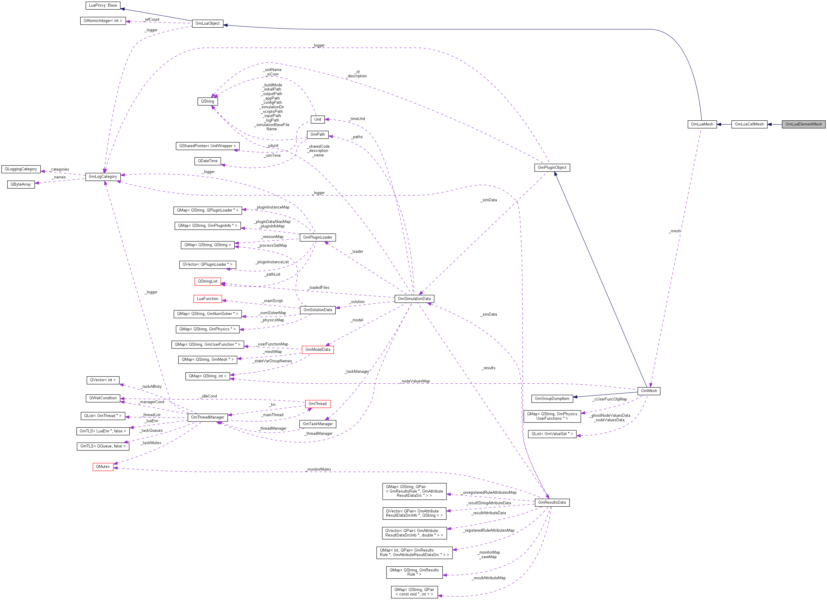
#include <gmLuaMesh.h>


Public Member Functions | |
| GmLuaElementMesh (GmElementMesh *mesh, const GmLogCategory &logger) | |
| Constructor. | |
| virtual const char * | typeName () const |
| Returns the object type as will be stored in the object metatable. | |
| virtual void | fillMetatable (lua_State *L, int index) |
| Prepares the object metatable for calling methods. | |
| virtual void * | getClassMetatableID () |
| Returns an unique identifier to identify an user object as a GmLuaMesh object. | |
Public Member Functions inherited from GmLuaCellMesh | |
| GmLuaCellMesh (GmCellMesh *mesh, const GmLogCategory &logger) | |
| Constructor. | |
Public Member Functions inherited from GmLuaMesh | |
| GmLuaMesh (GmMesh *mesh, const GmLogCategory &logger) | |
| Constructor. Receives the mesh to be wrapped. | |
| virtual | ~GmLuaMesh () |
| Destructor. | |
| virtual QString | toString () const |
| Default method used by the __tostring metamethod to capture the result of tostring() over an object. | |
| GmMesh * | mesh () const |
| Returns the wrapped mesh. | |
Public Member Functions inherited from GmLuaObject | |
| virtual | ~GmLuaObject () |
| Destrutor. | |
| virtual void | populateMetatable (lua_State *L, int index) |
| Fills the object metatable to allow for the proxy to export its methods. | |
| QVariant | ptrToVariant () |
| Constructs a QVariant storing a POINTER to the current object. | |
| void | ref () |
| Increments the object reference count. Use with care. | |
Private Member Functions | |
| int | elementIntegrationRule (lua_State *L) |
| Returns the element integration rule associated with an element of the given type for the given rule set. | |
| int | borderIntegrationRule (lua_State *L) |
| Returns the border integration rule associated with an element of the given type for the given rule set and border index (required only when 3D with multiple face types) | |
| int | faceIntegrationRule (lua_State *L) |
| Returns the face integration rule associated with an element of the given type for the given rule set and face index (required only when element has multiple face types) | |
| int | edgeIntegrationRule (lua_State *L) |
| Returns the edge integration rule associated with an element of the given type for the given rule set. | |
| int | numIntegrationRuleSets (lua_State *L) |
| Returns the number of integration rule sets available. | |
| int | gaussAttributeIds (lua_State *L) |
| Returns a table with a list of Gauss attribute ids associated to this mesh. | |
| int | gaussAttributeInfo (lua_State *L) |
| Returns a GmLuaValueInfo object with information about the requested Gauss attribute. Returns nil if the requested value does not exist. More... | |
| int | gaussAttributeAccessor (lua_State *L) |
| Returns an accessor object for querying Gauss attributes or nil on error. More... | |
| int | addGaussAttributeSet (lua_State *L) |
| Adds a new Gauss value set to the mesh. More... | |
| int | removeGaussAttributeSet (lua_State *L) |
| Tries to remove a gauss attribute set stored in the mesh. | |
| int | clearGaussAttributeSets (lua_State *L) |
| Removes the gauss attribute sets stored in the mesh. | |
| int | saveGaussAttributeState (lua_State *L) |
| Saves the state of the given Gauss value. Receives as parameter the value id and a string describing the save mode ('init', 'noinit' or 'copy'). Returns true if successfull. | |
| int | numGaussAttributeStates (lua_State *L) |
| Returns the number of existing states for the requested id or -1 if the id doesn't exists. | |
| int | gaussAttributeStateTag (lua_State *L) |
| Returns the state tag attached to the requested state of the named value or "" if the id doesn't exists. | |
| int | gaussAttributeStateTime (lua_State *L) |
| Returns the time tag attached to the requested state of the named value or -1 if the id doesn't exists. | |
| int | setGaussAttributeStateTag (lua_State *L) |
| Sets a tag name for the requested state of the named value. Does nothing if the id doesn't exists. | |
| int | setGaussAttributeStateTime (lua_State *L) |
| Sets a time tag for the requested state of the named value. Does nothing if the id doesn't exists. | |
| int | hPOrder (lua_State *L) |
| Returns the elements P order for hierarchical meshes, 0 for meshes with conventional elements. | |
| int | hQOrder (lua_State *L) |
| Returns the elements Q order for hierarchical meshes, 0 for meshes with conventional elements. | |
Additional Inherited Members | |
Protected Member Functions inherited from GmLuaObject | |
| GmLuaObject (const GmLogCategory &logger) | |
| Construtor protegido. Somente classes derivadas devem ser instanciadas. | |
Protected Attributes inherited from GmLuaMesh | |
| GmMesh * | _mesh |
| The mesh 'wrapped' by this proxy object. | |
Protected Attributes inherited from GmLuaObject | |
| const GmLogCategory & | _logger |
| A logger used by the proxy when needed. | |
| QAtomicInteger< int > | _refCount |
| Lua objects are reference counted to enable sharing them among different states. This is needed to allow for passing objects as parameters in a parallel call. The garbage collection method releases memory only for the last reference. | |
A proxy class to export GmElementMesh methods to the Lua environment.
|
private |
Adds a new Gauss value set to the mesh.
Receives on the stack a valueInfo object with the description of the new Gauss attribute. Keep in mind that this should be a NEW valueInfo object since the mesh will take ownership of the info object.
Returns false if the value could not be added.
|
private |
Returns an accessor object for querying Gauss attributes or nil on error.
Receives as stack parameter the name of the desired Gauss attribute and, optionally, the unit in which values should be returned. A third optional parameter defines the state to be queried and if it is locked or not
|
private |
Returns a GmLuaValueInfo object with information about the requested Gauss attribute. Returns nil if the requested value does not exist.
Receives as stack parameter the name of the desired Gauss attribute
1.8.15