![]() |
GemaCoreLib
The GeMA Core library
|
A serializer object used to save mesh data to several file formats. More...
#include <gmResultsSerializer.h>


Public Member Functions | |
| ~GmResultsSerializer () | |
| Destructor. | |
| bool | saveMeshDataToFile (const GmSimulationData *simData, GmMesh *mesh, const QStringList &nodeValues, const QList< Unit > &nodeUnits, Unit coordUnit, const QStringList &elementValues, const QList< Unit > &elementUnits, QString fileName, const QVariantMap &options) |
| Saves mesh data to the specified file. More... | |
| bool | prepareFile (const GmSimulationData *simData, GmMesh *mesh, const QStringList &nodeValues, const QList< Unit > &nodeUnits, Unit coordUnit, const QStringList &elementValues, const QList< Unit > &elementUnits, QString fileName, const QVariantMap &options) |
| Creates the requested file and prepares the object for saving multiple node and element result sets. See saveMeshDataToFile() for a description of the parameters. More... | |
| bool | addCurrentResult (double currentTime) |
| Adds the current mesh data to the file. Should be called after a call to prepareFile() | |
| bool | closeFile () |
| Closes the file opened by prepareFile() | |
| QString | tempFile () |
| Returns, if any, the name of the temp file used for the operation started with prepareFile() | |
| virtual bool | addStateItemsToGroup (GmStateDump *state, int groupId) |
| Adds to 'state' the data items that should be saved for this serializer. | |
| virtual bool | stateAboutToBeSaved (GmStateDump *state) |
| Perapares the Variant map with dumped data to be saved. | |
| virtual bool | stateLoaded (GmStateDump *state) |
| Loads data from the loaded Variant map into the serializer. | |
Public Member Functions inherited from GmGroupDumpItem | |
| virtual | ~GmGroupDumpItem () |
| Virtual destructor. | |
| virtual bool | stateSaved (GmStateDump *state) |
| Virtual method called just after succesfully completing a save operation on the given state. Returning false aborts the operation. | |
| virtual bool | stateAboutToBeLoaded (GmStateDump *state) |
| Virtual method called just before starting a load operation on the given state. Returning false aborts the operation. | |
Static Public Member Functions | |
| static GmResultsSerializer * | createInstance (QString fileType, const GmLogCategory &logger) |
| Creates an instance of a GmResultsSerializer object to save files of the given type Returns NULL if fileType is an unsupported type. | |
Private Member Functions | |
| GmResultsSerializer (QString fileType, GmFileWriter *ser, const GmLogCategory &logger) | |
| Private constructor. Objects should be instanced by a call to createInstance(). Takes ownership of the supplied serializer. | |
| bool | supportsMultipleIterations () |
| Returns true if the configured file format accepts more than one result set. | |
| bool | supportsSplitVectors () |
| Returns true if the configured file format accepts to split vector values into scalar values. | |
| bool | doPrepareFile (const GmSimulationData *simData, GmMesh *mesh, const QStringList &nodeValues, const QList< Unit > &nodeUnits, Unit coordUnit, const QStringList &elementValues, const QList< Unit > &elementUnits, QString fileName, const QVariantMap &options, bool forMultipleIterations) |
| Internal function to prepare file for data saving. Saves node coordinates & element geometry. Used by both saveMeshDataToFile() and prepareFile() | |
| void | fillNodeAccessorList (GmMesh *mesh, const QStringList &nodeValues, const QList< Unit > &nodeUnits, QList< GmValueAccessor * > &accList, int state) |
| Fill accList with the set of (valid) accessors associated with the requested list of node values. | |
| void | fillElementAccessorList (GmCellMesh *mesh, const QStringList &elementValues, const QList< Unit > &elementUnits, QList< GmCellAccessor * > &elemAccList, QList< GmGaussAccessor * > &gaussAccList, int *intRuleSet, int state, bool activeOnly) |
| Fill accList with the set of (valid) accessors associated with the requested list of element values. | |
| void | updateNodeAccessorList (GmMesh *mesh, QList< GmValueAccessor * > &accList, int state) |
| Updates the contents of the accessor list replacing each accessor by an equivalent with the requested state. | |
| void | updateElementAccessorList (GmCellMesh *mesh, QList< GmCellAccessor * > &elemAccList, QList< GmGaussAccessor * > &gaussAccList, int state) |
| Updates the contents of the accessor list replacing each accessor by an equivalent with the requested state. | |
| bool | cleanup (bool deleteFiles=false) |
| Cleans the object state, removing accessor and cleaning lists. Returns false as a convenience for error treatment. | |
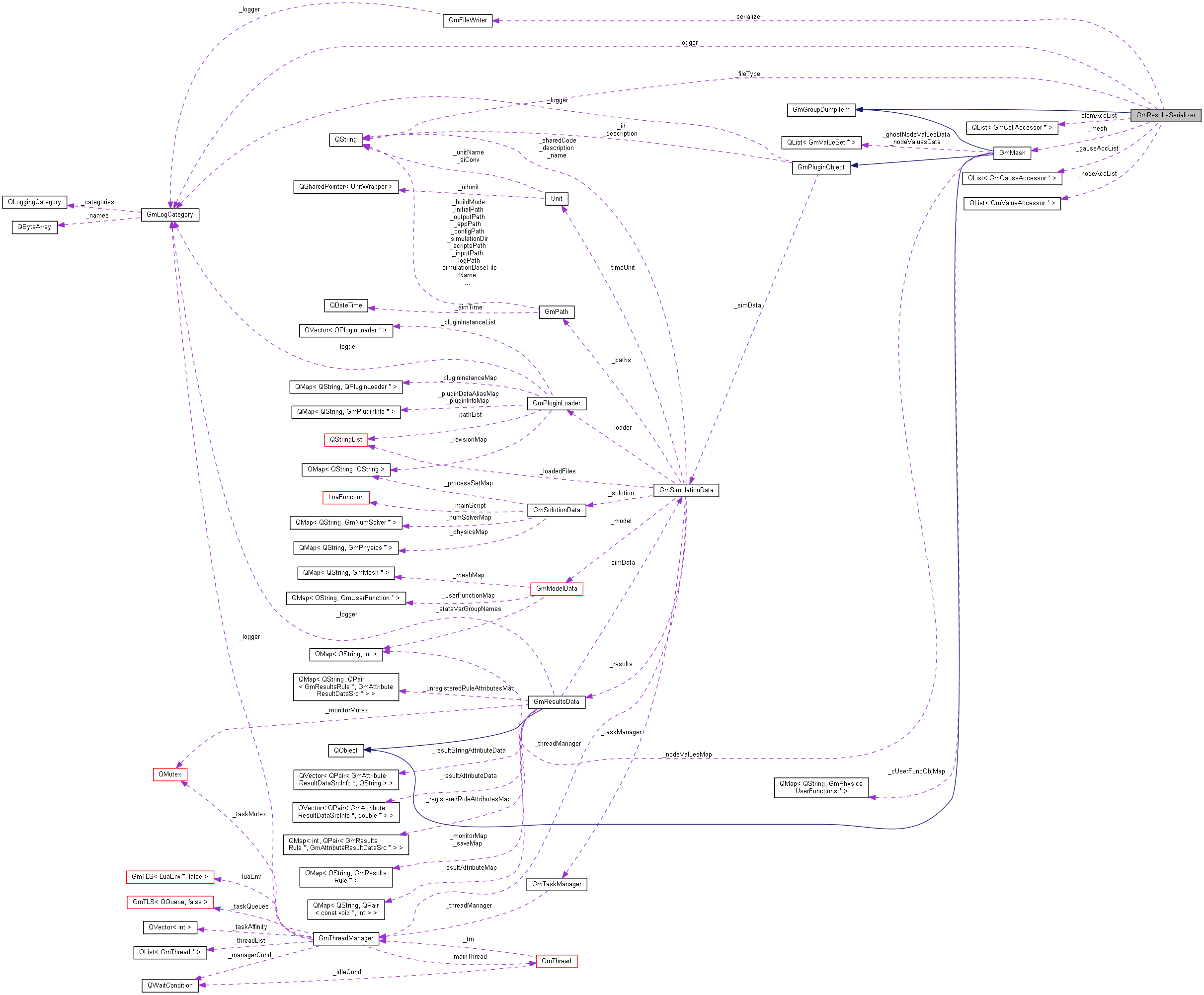
Private Attributes | |
| const GmLogCategory & | _logger |
| The logger object used to report errors. | |
| GmFileWriter * | _serializer |
| The file serializer used to save data. | |
| QString | _fileType |
| Serializer file type for use in error messages. | |
| GmMesh * | _mesh |
| The mesh whose state will be saved for a statefull operation begun with prepareFile(), NULL otherwise. | |
| QList< GmValueAccessor * > | _nodeAccList |
| Accessors for node results that will be saved in a statefull operation. | |
| QList< GmCellAccessor * > | _elemAccList |
| Accessors for element results that will be saved in a statefull operation. | |
| QList< GmGaussAccessor * > | _gaussAccList |
| Accessors for element results in Gauss points that will be saved in a statefull operation. | |
| bool | _openFiles |
| States if we have an open file or not. | |
| int | _iter |
| Keeps track of the number of time that addCurrentResult was called. | |
| bool | _split |
| States if we split vector values into scalar values or not. | |
| QVariantMap | _stateMap |
| Variant map used for state dumping. | |
A serializer object used to save mesh data to several file formats.
| bool GmResultsSerializer::prepareFile | ( | const GmSimulationData * | simData, |
| GmMesh * | mesh, | ||
| const QStringList & | nodeValues, | ||
| const QList< Unit > & | nodeUnits, | ||
| Unit | coordUnit, | ||
| const QStringList & | elementValues, | ||
| const QList< Unit > & | elementUnits, | ||
| QString | fileName, | ||
| const QVariantMap & | options | ||
| ) |
Creates the requested file and prepares the object for saving multiple node and element result sets. See saveMeshDataToFile() for a description of the parameters.
Prepare the file saving node coordinates & element geometry This function should be used as part of a sequence of calls in the form:
| bool GmResultsSerializer::saveMeshDataToFile | ( | const GmSimulationData * | simData, |
| GmMesh * | mesh, | ||
| const QStringList & | nodeValues, | ||
| const QList< Unit > & | nodeUnits, | ||
| Unit | coordUnit, | ||
| const QStringList & | elementValues, | ||
| const QList< Unit > & | elementUnits, | ||
| QString | fileName, | ||
| const QVariantMap & | options | ||
| ) |
Saves mesh data to the specified file.
| simData | The simulation data object |
| mesh | The mesh that will be saved. |
| nodeValues | A list with the names of node state vars and attributes that should be saved. |
| nodeUnits | A list with the desired unit in which node data will be saved. Should be either empty (values will be saved in their default unit) or a list with the same size as nodeValues. |
| coordUnit | The unit in which coordinates will be exported. If empty, the mesh unit will be used. |
| elementValues | A list with the names of element attributes that should be saved. |
| elementUnits | A list with the desired unit in which element data will be saved. Should be either empty (values will be saved in their default unit) or a list with the same size as elementValues. |
| fileName | The name of the file that will be created. |
| options | A set of options specific to the file type |
1.8.15